人生如海,波涛汹涌,意外与疾病如同暗藏的礁石,随时可能让家庭的航船陷入困境。
在保险的广阔天地中,定期寿险和大麦2024寿险频繁进入大众视野,成为许多人纠结的焦点。
究竟大麦2024寿险有用吗?定期寿险有必要买吗?
奶爸来为大家解读:
一、大麦2024寿险有用吗?

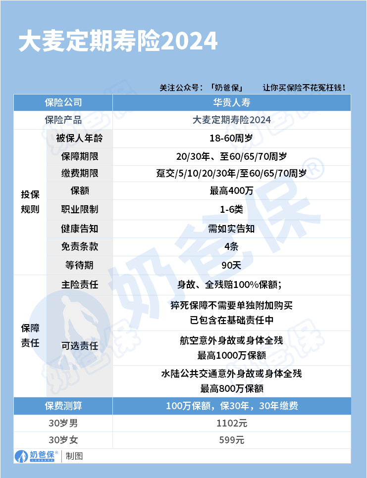
大麦2024寿险,是一款极具竞争力与实用性的定期寿险产品,在多个维度展现出强大的保障能力,能够切实为家庭抵御风险。
在保额方面,大麦2024寿险基础保额最高可达400万,对于一个普通家庭而言,这笔钱足以在家庭经济支柱倒下后,维持家庭多年的基本生活开支。
不仅如此,针对现代人频繁的出行需求,它还提供了额外的交通意外保障。
例如,对于经常需要乘坐飞机出差的商务人士,航空意外身故/全残额外赔付最高可达1000万;
而对于常乘坐火车、汽车等公共交通的上班族,水陆公共交通意外身故/全残额外赔付最高可达800万。
保障期限与缴费方式的灵活性,是大麦2024寿险的另一大亮点。
它提供了多种保障期间选择,从20年、30年的短期保障,到保至60岁、65岁、70岁的长期规划,投保人可以根据自身所处的人生阶段和家庭经济状况进行灵活搭配。
在缴费方式上,最长可选择30年交,也可以选择最长交至70周岁。这意味着,投保人可以通过拉长缴费年限,降低每年的保费支出,充分发挥保险的杠杆作用。
在健康告知环节,大麦2024寿险展现出了极大的包容性。常见的乳腺结节、甲状腺结节等疾病,都无需问询,可直接投保。对于患有高血压、糖尿病、乳腺原位癌等疾病的人群,还增加了智能核保环节。
这一举措打破了传统保险产品对健康状况要求过高的限制,让更多身体有异常状况的人有机会获得保障。
二、定期寿险有必要买吗?
定期寿险,作为一种在约定保障期限内,若被保险人不幸身故或全残,保险公司将按照合同约定给付一笔保险金的保险产品,其重要性贯穿于人生的各个重要阶段,是家庭经济安全的重要防线。
对于处于家庭责任高峰期的人群来说,定期寿险是不可或缺的保障。
在现代社会,许多年轻人在组建家庭后,面临着房贷、车贷的压力,同时还要承担子女教育和老人赡养的责任。
一旦家庭经济支柱遭遇意外或疾病不幸离世,整个家庭的经济来源将瞬间中断,房贷、车贷等债务可能会让家人陷入困境,子女的教育和老人的赡养也将难以为继。
定期寿险的保险金可以用于偿还债务,维持家庭的日常生活开销,确保子女能够顺利完成学业,老人能够安享晚年。
定期寿险还能够为创业人群提供风险保障。
在创业过程中,往往伴随着巨大的资金投入和不确定性。
创业者为了实现自己的梦想,可能会将家庭的积蓄甚至借贷资金投入到创业项目中。
一旦创业失败,不仅可能面临经济损失,还可能背负巨额债务。
定期寿险的存在,可以在创业者遭遇不幸时,为家庭提供一笔资金,帮助家庭偿还债务,减轻家庭的经济负担,避免家庭因创业风险陷入困境。
定期寿险以其较低的保费、高额的保障以及灵活的保障期限,能够为不同需求的人群提供有效的风险保障,是家庭保障体系中不可或缺的一部分。
它就像一把隐形的保护伞,在风险来临时,为家人遮风挡雨,守护家庭的经济安全。
三、奶爸总结
大麦2024寿险凭借其出色的产品设计和强大的保障功能,为家庭提供了可靠的风险保障,是一款极具实用性的定期寿险产品。
而定期寿险本身,对于每一个肩负家庭责任、希望为家人提供稳定生活的人来说,都是一份至关重要的保障。
在家庭保障规划中,将大麦2024寿险与定期寿险相结合,能够为家庭构筑起一道坚实的风险防护墙,让我们在面对生活的不确定性时更加从容。
如果你还在为家庭的未来担忧,不妨深入了解大麦2024寿险,为家人和自己选择一份合适的保障方案。
大家也可以看看奶爸推荐的优质定期寿险产品:

1、投保规则
这3款产品的投保年龄、等待期都是一样的,
保障期和缴费期略有不同,但也几乎差别不是很大。
我们重点来说两点:
一个是健康告知,
大多数会从以下几个方面进行询问:
投保经历、高风险运动和既往病史。
只有大麦2026针对45岁以上人群,还多了就医行为问询,
内容涉及近两年内的手术或住院情况,以及检查异常需要进一步治疗等。

从投保经历来看,三款产品都会问到:
最近两年的投保异常经历→3款产品差不多;
重疾理赔经历→定海柱7号额外问询了轻中症理赔;
累计投保保额→擎天柱11号一生中意版更宽松,只问的是最近1年的保额。
从高风险运动来看,三款产品都差不多,
只有定海柱7号问询是否有长期从事。
从既往病史来看,定期寿险问的都是一些重大疾病,
比如癌症、冠心病、心肌梗死等。
常见的肺结节、甲状腺结节和乳腺结节都没有问。
像擎天柱11号一生中意版对先天性心脏病比较友好,心超复查已自行闭合的不在问询范围。
拿捏不准的,可以点这里协助核保。
另一个是最高保额,
单从保额上限来看,大麦2026是最高的,上限是400万。
但不同地区、年龄、职业可能略有不同。
以大麦2026为例子:

只有超一类和一类地区,18-45岁以内人群,且符合BMI要求,
才能买到400万保额。
超一类和一类地区如:
北京、上海、重庆、广州、深圳、杭州、南京、成都、宁波、苏州、武汉、厦门、佛山。
2、必选保障
作为定期寿险,其实必选保障,
都是差不多的,即都含身故和全残保障。
不过这里需要提醒大家的是,
身故和全残,只能二赔一。
擎天柱11号一生中意版还额外多了一项——家庭守护保障:
被保人及法定配偶因同一意外事故身故或全残,额外赔付100%基本保额。

作为家里的双顶梁柱,如果同时出险,对家中双亲和孩子来说,打击真的太大了。
这个双倍保额保障,至少可以让父母孩子在经济上有足够多的补偿和支持。
而且,这里说的是【出险时】存在法定配偶,
即买的时候不管是否结婚,婚后都会额外获得这个保障。
所以,如果是夫妻双方投保,擎天柱11号一生中意版有机会赔得更多。
3、可选保障
3款产品都含猝死关爱金+交通意外身故或全残。
只是赔付力度略有不同。
定海柱7号还多了个身故或全残特别关爱金:
45周岁后,身故或全残额外赔50%保额。

如果比较看重特殊年龄赔付比例的,可以重点考虑。
如果你想详细了解上述几款定期寿险测评,也可以联系奶爸~
微信扫一扫
微信扫一扫
关注微信
客服热线
奶爸保

