最近有客户在后台咨询我们,说:
老公工作压力大、老加班,怕身体出毛病,有什么重疾险产品推荐一下?
重疾险作为给付型产品,确诊约定的疾病,病符合理赔条件,就能赔一笔钱。
这笔钱可以用于收入损失补充、康复治疗等等。
而男性作为大多数家庭的顶梁柱,有了这份保障,起码能守护家庭的最后防线。
那适合男性投保的重疾险都有哪些?
买重疾险时要注意什么?
我们今天带大家盘点一下。
一、男性重疾险怎么挑?
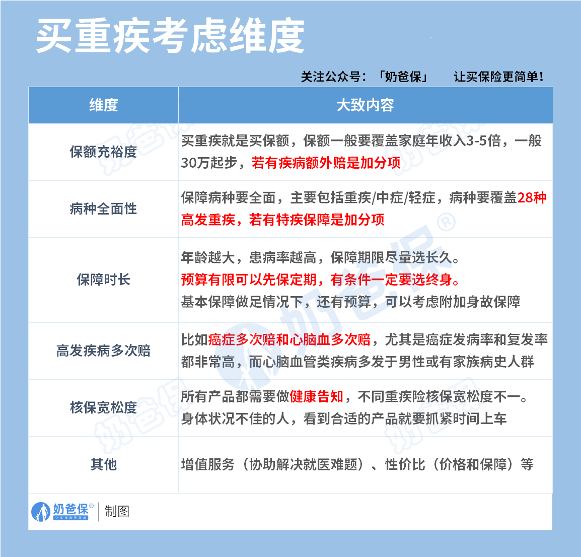
挑选重疾险,可以从以下维度进行考考:

当然,不同性别或家庭可能会有细微差别。
男性朋友买的话,建议重点关注以下几点:
1、保额一定要买够
虽说现在男女各自撑起半边天。
但大多家庭,男性还是主要的经济支柱。
这种情况,给男性配置的重疾,保额肯定要管够:
打底30万起步,预算宽裕点的,还可以考虑买50万甚至更高。
除了产品本身可供选择的基本保额之外,如何才能赔得更多呢?
特定疾病额外赔必须拥有姓名。
举个例子:
30岁的老王分别买了A、B两款重疾险。
A产品:30万保额,保终身,没有任何额外赔;
B产品:30万保额,保终身,60岁前得重疾额外赔60%保额,即18万。
老王投保3年后,不幸患癌,都符合两款产品的理赔。
那么老王可获得的理赔金分别是:
A产品:赔30万;
B产品:赔48万。
一个简单的额外赔,多撬动了18万的保额。
尤其是60岁之前,还是家庭责任较重阶段,
这个额外赔,无疑非常实用。
2、保障期——首推保终身
保定期还是保终身,是很多人买重疾险时纠结的问题。
到底怎么选,我们看数据说话。
根据《中国人身保险业重大疾病经验发生率》数据:
50岁后,男性重疾的发病率比女性更高。

哪怕过了70岁,发病率也是在上升阶段。
再加上一旦到期了,年龄大保费更贵不说,
身体出现异常或者超龄了,甚至很难再买到合适的产品。
所以,对于男性来说,能买终身,一定不要选定期。
覆盖重疾发病率高的时间段,也不用担心保障过后,身体变差而买不了其他产品。
不过,
一定要买够保额后再选择保障期限,如果目前预算不够,可以先保定期,
等后续资金充足了,再加保合适的终身重疾险。
3、关注男性高发疾病
根据《《国民防范重大疾病健康教育读本》:

成年男性最高发两大疾病——癌症和心脑血管疾病,
我们先来看看男性高发的癌症,
2024年全球最新癌症报告中显示,TOP5分别是:
肺癌、结肠直肠癌、肝癌、胃癌、食管癌,
其中还有男性特有的——前列腺癌。

尤其是,癌症还非常容易复发、转移和新发,
比较难治愈、治疗费用普遍较高。
又高发又烧钱,有预算的男性朋友,建议可以附加多一份癌症保障。
再看看心脑血管类疾病。
不少男性朋友,都有抽烟喝酒的习惯,
有数据统计:75%的冠心病和高血压患者有吸烟史。
此外,职场男性酒桌应酬多、社会压力大是常态。
通宵熬夜、饮食不规律等不良习惯,都容易诱发心脑血管疾病,
比如脑中风后遗症、良性脑肿瘤、冠心病等。
所以,在给男性配置重疾险时,要重点关注癌症和心脑血管疾病方面的保障。
二、适合男性买的重疾险有哪些?
目前市面上的重疾险产品不少,奶爸也根据产品特点、健康告知和费率优势等因素,
挑选了几款适合男性朋友购买的产品:
如果追求性价比,推荐这几款:
重疾单次赔、不捆绑身故,保障内容全面、性价比非常高。

1、看中肺部/癌症保障:推荐超级玛丽13号
基础保障非常扎实:

还有癌症拓展金+肺癌关爱金:
前者确诊原位癌/癌症轻度,后确诊癌症-重度,额外赔50%保额;
后者检查出有肺结节,并做了结节切除术,术后病理检查是良性的,赔5%保额;
手术后满1年,确诊为肺癌,额外再赔30%保额。
要知道,癌症尤其是肺癌,是男性最高发疾病,多一种保障总是更安心。
2、经常出差的男性:推荐达尔文11号
达尔文系列跟超级玛丽系列一样,几乎是每年的爆款产品。
保障内容也非常全面:

自带意外重疾额外赔和住院津贴保障。
前者因为意外导致首次重疾,可多赔30%基本保额。
等于一张保单覆盖重疾+意外,且是保至终身的双重保障!
适合经常出差的男性朋友!
后者在60周岁前未发生重疾,60岁后确诊,每天给付0.1%基本保额作为住院津贴。
如果担心一辈子不出险,钱就打水漂,
有了这个保障,可以让不确定的赔付变得更确定。
达尔文11号,是真的非常懂。
3、看中良性肿瘤保障:推荐达尔文超越版
达尔文超越版基础保障和前面两款差不多,走的都是保得全路线。
不同之处在于,这款产品意外重疾额外赔+特定良性肿瘤切除手术保险金:
意外重疾额外赔和达尔文11号一样,不过赔付比例更高一些,有35%;
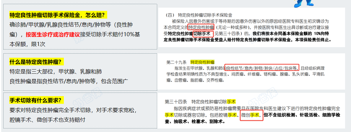
重点提一下它的良性肿瘤保障:
只要经组织病理学检查结果明确性质为特定的良性肿瘤,并且按照医生的诊断和建议接受了特定良性肿瘤切除手术,就能赔10%保额,且限1次。
手术方式也很宽松,腔镜手术、微创手术都支持赔付。

肺和甲状腺都是男性癌症高发部位,
在还是良性肿瘤的时候,就鼓励切除处理,避免进展成重疾,
4、看中赔付比例:推荐哪吒1号
哪吒1号保障内容也非常扎实,和前面几款保障内容不同之处在于——
自带重疾拓展保障:
在60岁前确诊重疾,且之前已确诊患有轻/中症,还能额外赔30%保额。
等于男性朋友在家庭责任最重阶段,可以获得更充足的保额赔付。
同时首创重疾持续赔(可选保障):
重疾确诊后,如果持续治疗,前4年每年赔10%保额,第5年一次性赔付60%保额,每次赔付续间隔1年。

对于家庭经济主力的男性朋友来说,前面5年有了这笔钱,起码可以安心治疗了。
如果有健康问题、或者追求大品牌的男性朋友,
推荐以下2款产品:

都是大厂出品,针对不少疾病,核保都非常宽松。
比如i无忧3.0,针对1级高血压,
无论是曾经或现在,是否服药,都可以标体承保。

那两款产品怎么选呢?
预算有限,可以看看i无忧3.0,
保20/30年,轻中症都可以按需选择。
如果想兼顾保障和性价比,可以考虑阿基米德,
同样买50万保额,交30年保终身,阿基米德一年少交1000多元!
如果在意重疾赔付力度和赔付次数,推荐超级玛丽真多次和守卫者7号。

1、重视同种重疾赔付或重疾赔付比例:推荐超级玛丽真多次
重疾不分组赔3次,各赔100%/120%/120%保额,赔付比例高!
同种重疾照样赔,没有年龄限制,

且间隔周期非常短——只要2年,可以说是市场首款。
另外,超级玛丽真多次没有三同条款,理赔门槛更低了。
自带癌症拓展金:
确诊原位癌/轻度癌症后,再确诊癌症-重度,额外赔80%保额。
比市面上大多数产品,赔付比例高30%!
2、预算有限、重视疾病赔付次数的,推荐守卫者7号
守卫者7号基础保障只有重疾+住院津贴,且可选保至70周岁,
比如30岁男性,只选基础保障,保至70周岁,
30万保额,分35年交,年交保费只要2169元。
附加轻中症保障后,重疾+中症+轻症累计赔18次,
是当前同类产品中赔付次数天花板了。
三、奶爸总结
男人在为家庭忙碌奔波的时候,也别忘了好好保护自己。
一份重疾险保单,就是给自己家庭托底的小小保障。
以上几款产品保障内容扎实、性价比高,非常适合男性投保,大家可以按需投保。
如果大家挑选保险有什么困难,可以扫码关注:奶爸保公众号进行1对1咨询。
现在关注“奶爸保”公众号,回复“官网”,还可以免费领取价值199元的保障大礼包哦,让您买保险变得更简单。
微信扫一扫
微信扫一扫
关注微信
客服热线
奶爸保

