新春伊始,一则令人痛心的消息传来:台湾艺人徐熙媛(艺名大S)因病去世。
这位曾经凭借《流星花园》红极一时,又以《美容大王》引领潮流的美少女战士,如今却已离我们而去。
网络上一片哗然,有人扼腕叹息,有人难过不舍,甚至还有人围绕一些【官司】争论不休。
然而,逝者已矣,是非对错无需过多纠结。
在悼念与缅怀之余,我们不妨聊聊大S的遗产继承问题,以及普通人能从中汲取哪些教训和启示。
一、女明星大s上亿遗产如何分配?
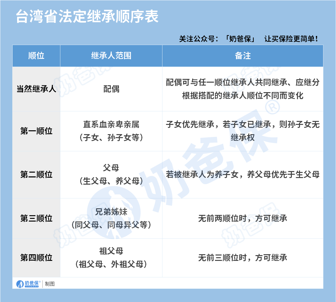
大S作为台湾地区的常住居民,其遗产继承的处理大概率会遵循台湾地区的法律。
根据公开资料,大S的家庭成员关系较为明确。

在台湾地区,遗产继承分为法定继承和遗嘱继承两种方式,其中遗嘱继承优先于法定继承。
如果大S没有立遗嘱,那么遗产将按照法定继承的规则进行分配。
在法定继承中,大S的现任丈夫J先生作为配偶,与她的两个子女(直系血亲卑亲属)共同作为第一顺位继承人参与遗产分配。
如果第一顺位继承人不存在或放弃继承权,大S的父母(第二顺位继承人)将参与财产分配。
而大S的姐姐和小S作为兄弟姐妹,属于第三顺位继承人,只有在前两个顺位继承人不存在的情况下,才有机会参与遗产分配。
台湾地区的法定继承遗产分配规则较为复杂,会根据继承人的身份和血缘关系的亲疏来确定不同的分配比例。

例如,假设大S的个人遗产为3亿元人民币,按照法定继承的规则,丈夫J先生和大S的两个孩子每人可以分得1亿元。
如果大S生前立有遗嘱,那么遗产将按照遗嘱进行分配。
有传闻称,大S曾在再婚前立下遗嘱,明确表示遗产将主要留给两个孩子和妈妈。
然而,即使遗嘱中未提及丈夫J先生,台湾地区法律中的“特留分”制度也会保障他的一定权益。
特留分是指法律规定的、遗嘱人不得以遗嘱取消的、由特定法定继承人继承的遗产份额。

根据特留分制度,丈夫J先生仍可获得一定比例的遗产,具体计算方式为:1/3(之前应分的)×1/2(应继分的)=1/6。
二、从大S的遗产规划,普通人有哪些可借鉴的?
很多人觉得立遗嘱不吉利,但其实早早做好未来财产规划,是对家人的一种负责:
一来明确财产归属,避免亲人因为争财产而反目,
二来钱可以根据自己的心意进行分配,甚至可将部分资产指定用于子女教育、父母养老等,确保财富服务于初衷。
我们普通人虽然资产不多,但也有必要提早规划家庭财产分配。
目前来说,能够有效实现财富传承的,有以下3种常见工具:
1、遗嘱
遗嘱是最典型、最多见的家族财富传承方式,
对于高净值人群来说,遗嘱继承是根据被继承人的个人意愿进行分配的,可以避免财富在传承的过程中发生损耗。
当前,我国订立遗嘱有以下形式:
自书遗嘱、代书遗嘱、打印遗嘱、录音录像遗嘱、口头遗嘱、公证遗嘱。遗嘱人可以撤回、变更自己所立的遗嘱。
立有数份遗嘱、内容相抵触的,以最后的遗嘱为准。
设立遗嘱能够有效解决定向传承的问题,但私密性较低,
且由于遗嘱执行时所有法定继承人必须一起到场见证,使得其可操作性难度加大。
2、保险
近年来,通过保险来实现财富传承,已经成为大多数国人接受和认可的方式。
保险具备财富管理和风险保障的双重优势,可以通过指定受益人来实现财富定向传承的意愿,
法律关系明确,也不容易被家族外人窃富。
而且保险金额与受益人等相关信息都是存在于保险合同之中,相关内容只有投、被保险人与保险公司知晓,
资产转移至受益人名下,不提供公开查询,具有高度私密性。
以终身寿险为例子:
投保人可以通过趸交、或者期交方式,把财富存进去进行增值,
还可以指定受益人,按照意愿把钱留给想要留给的人。
这种方式不容易引发家庭成员之间的纠纷,不产生税费,实现财富的精准传承甚至代际传承。
3、家族信托
不少名人通过家族信托隔离风险,比如:
用来保护未成年子女,把资产交由专业机构管理,避免监护人挪用,
也可以设定子女成年后每个月可以领取的财产,防止巨额遗产毁掉后代人生。

对我们普通人来说,
高净值的家庭,可以设立小额信托,中产家庭可通过保险金信托实现类似功能。
三、奶爸总结
对普通人而言,无论是订立遗嘱、设立信托,还是签署协议,这些行为本质上都是对家人、对自己人生的尊重与托付。
我们或许没有上亿资产,但生命无常,每个人都值得拥有一份清醒的“人生终局规划”。
如果大家挑选保险有什么困难,可以扫码关注:奶爸保公众号进行1对1咨询。
现在关注“奶爸保”公众号,回复“官网”,还可以免费领取价值199元的保障大礼包哦,让您买保险变得更简单。
微信扫一扫
微信扫一扫
关注微信
客服热线
奶爸保

