在当今社会,人们对于健康保障的关注度日益攀升,而税优健康险作为一种独特的保险,是政府与保险公司携手合作推出的惠民举措。
其最大亮点是与税收优惠政策紧密相连,投保人在享受健康保障的同时,还可依据相关规定在个人所得税申报时获得一定额度的减免。
无论是对医疗费用的补充报销,还是针对特定疾病的保障给付,税优健康险都能为大家提供一定的保障。
下面奶爸来给大家详细介绍一下。
一、税优健康险是什么?哪家可以个人购买?
税优健康险,全称为“个人税收优惠型健康保险”,是中国政府为了鼓励个人购买商业健康保险,减轻医疗费用负担而推出的一项政策。
购买税优健康险的个人,可以在一定范围内享受个人所得税的减免优惠。
值得一提的是,税优健康险的免税额度是固定的,不会因为个人的收入水平或者购买的保险金额不同而有所变化。
目前税优健康险年度最高免税额度为2400元。
这意味着,个人每年购买税优健康险的支出,最多有2400元的部分在计算个人所得税时予以扣除。
奶爸也给大家推荐几款税优健康险产品:
先来看看医疗险产品,

1、人人保中端医疗险
由人保健康承保,投保年龄为0-70周岁,有3个保障计划,分别对应健康体、次标体、既往症人群,患过重疾的人群也能买。
它保证续保5年,期间健康变差、出险理赔、产品下架都不影响续保。
年度最高赔付400万,大病小病都能保,最低0免赔,且药品费、耗材费、ICU费用等无单项限额。
此外,投保人可享税收优惠,每年最高扣除应纳税所得额2400元。
2、蓝医保终身防癌医疗险
由太平洋健康险承保,出生30天-70周岁可投保,保障期1年,终身保证续保。
其保障全面,恶性肿瘤及原位癌、130种特定院外药、重度癌症及质子重离子医疗最高均可报销400万,0免赔100%报销,终身最高800万。
还提供癌症早筛等增值服务,2人及以上家庭投保享95折优惠,作为税优健康险,最高可减扣2400元税额。
主要针对癌症提供保障,适合因年龄、健康状况等原因无法购买重疾险或医疗险的人群。
再来看看护理险产品,

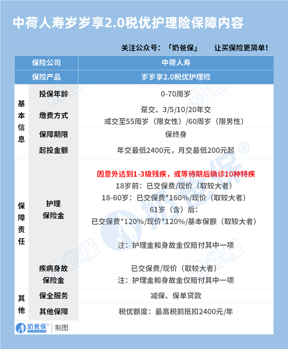
奶爸推荐中荷岁岁享2.0,
是一款中荷人寿承保,0岁到70周岁的人群都可以投保的终身护理险产品。
它提供一般护理金,若确诊10种特定疾病或因意外导致1-3级残疾可获赔。
还有疾病身故保险金。
此保单还有增值的功能,保单现金价值会持续增加,可通过减保或退保获取资金。
此外,2024年12月31日及之前,年交保费达2400元及以上且缴费期≥10年的投保人,还可获赠400元体检服务。
二、税优健康险怎么抵扣个税?
税优健康险抵扣个税的流程也不复杂,具体操作如下:
1、购买符合条件的产品
首先要选购满足扣除标准的税优健康险,保险公司会出具相应的税票、保险单凭证,并在保单凭证上印有税优识别码。
2、申报抵税
在申报个人所得税时,可通过单位统一申报或个人向税务部门进行申报。
如果是个人申报,可登录个人所得税 APP,在商业健康险一栏中找到税优识别码,按照提示输入相关信息,即可进行抵税申报。

3、确定抵扣额度
税优健康险的抵扣限额为每年2400元,即每月200元。
无论投保人实际支付的保险费用是多少,每年最多只能抵扣2400元的个人所得税。
4、计算抵税金额
根据个人所得税的税率,可减免的金额会有所不同,具体可以看看不同产品的规定。
以能抵扣2400元为例,
税率 10%:可节税 2400×10%=240 元。
税率 20%:可节税 2400×20%=480 元。
税率 25%:可节税 2400×25%=600 元。
..............
按照不同级别的税率,以此进行类推即可。
三、奶爸总结
税优健康险以其独特的优势在健康保险领域占据一席之地。
无论是身体健康人群者寻求预防保障,还是带病人群渴望获得医疗支持,都能找到合适的方案。
大家在选择税优健康险产品时,也要结合自身需求、产品细节及保险公司信誉等因素,
买到一份贴合自身、坚实可靠的产品,让其成为守护自身与家庭健康之路的得力助手,在风雨兼程的生活中稳健前行。
如果大家挑选保险有什么困难,可以扫码关注:奶爸保公众号进行1对1咨询。
现在关注“奶爸保”公众号,回复“官网”,还可以免费领取价值199元的保障大礼包哦,让您买保险变得更简单。
微信扫一扫
微信扫一扫
关注微信
客服热线
奶爸保

