在金融市场上,保险产品作为风险管理和财富规划的重要工具,种类繁多,各具特色。
其中,年金险和增额终身寿险因其独特的保障和收益特性,成为众多投保人的关注焦点。
然而,面对这两种保险产品,消费者往往难以抉择。
本文将详细分析年金险和增额终身寿险的特点和优势,并探讨它们各自适用的场景,以帮助投保人做出更明智的选择。
l 年金险概述
l 增额终身寿险概述
l 年金险与增额终身寿险的对比
l 年金险和增额终身寿险选择建议
l 年金险和增额终身寿险有什么代表产品?
l 奶爸总结
一、年金险概述
年金险是一种以“长期现金流”为核心的保险产品,旨在为被保险人提供稳定的、定期的现金支付。
年金险的给付时间和金额在投保时即已约定,并在约定的时间(如退休后)开始定期支付保险金。
年金险通常适合作为养老规划或子女教育储备使用,具有以下几个显著特点:
固定收益:年金险通常提供固定的或与通胀挂钩的收益,在投保后的特定时间(如退休后)开始定期支付保险金。
年金险的收益具有确定性,通常以年化利率的方式明确约定,不受市场波动影响,因此风险较低。
资金安全:年金险由保险公司承保,而保险公司一般不会轻易破产。
即便破产,也有银保监会兜底,指定其他保险公司接管业务,确保消费者的权益不受损害。
适合养老规划:年金险的设计初衷是为退休后或特定时期提供长期、稳定的收入,因此非常适合想要为养老储蓄的人群。
通过年金险,投保人可以在年轻时积累资金,退休后按期领取固定数额的保险金,确保晚年生活的经济保障。
分红型年金险:一些年金险还带有分红功能,提供了除固定收益之外的额外回报。
虽然这些分红具有不确定性,但可以作为额外的收入来源,增加退休后的生活质量。
流动性较低:年金险的灵活性较低,通常需要长期持有,提前取出会有较大的损失。
因此,年金险更适合长期投资规划,大部分产品不适合作为短期投资工具。
二、增额终身寿险概述
增额终身寿险是一种具有保障功能和储蓄功能的保险产品,它不仅提供寿险保障,还通过每年增加保额的形式,为投保人带来长期的增值。
增额终身寿险的特点如下:
终身保障:增额终身寿险提供终身的生命保障,一旦投保,保障持续到生命终止,并为受益人提供赔付。
这种终身保障的特性,使增额终身寿险成为家庭财富传承的重要工具。
保额递增:增额终身寿险的保额每年都会递增,这部分增额不会因为年龄或健康状况的变化而调整。
因此,增额终身寿险适合有长期资产规划需求的人,可以通过递增的保额来抵御通货膨胀的影响。
现金价值增长:增额终身寿险不仅提供死亡保障,还具有很高的现金价值,且现金价值会随着时间逐渐增长。
这种现金价值的增长,使增额终身寿险成为理财规划的重要工具。
分红型寿险:增额终身寿险通常带有分红功能,分红可以用于增加保额、支付保费或提取现金。
这种分红机制,使增额终身寿险在提供基本保障的同时,还能带来额外的收益。
灵活性较高:增额终身寿险可以通过保单贷款、部分提取现金价值等方式,在不影响保障的前提下提供一定的流动性。
这种灵活性,使增额终身寿险能够应对各种突发情况和财务需求。
保障初期较低:增额终身寿险的保障额度在初期可能较低,随着时间推移才会逐渐递增。
因此,在投保初期,若发生风险,可能获得的理赔金额较低。
保费较高:增额终身寿险的保费相对较高,尤其是相对于定期寿险和其他短期保障产品。
然而,这种较高的保费也带来了更高的保障和收益,适合有长期财务规划需求的人群。
长期持有收益显现:和年金险类似,增额终身寿险也需要长期持有才能体现其增额保额和现金价值的优势。
因此,投保人需要具备一定的耐心和长期规划的能力。
三、年金险与增额终身寿险的对比
年金险和增额终身寿险在多个方面存在显著的区别,以下是对这两种保险产品的详细对比:
领取方式及资金灵活度:
年金险:给付时间和金额在投保时即已约定,不可更改。
只有到达约定时间才能给付保险金,如养老年金险通常是55/60岁开始领取,每年领取的金额是固定的。
年金险的灵活性较低,通常需要长期持有,提前取出会有较大的损失。
增额终身寿险:可以随时减保,提取部分现金价值。如果被保人急需资金的话,也可以申请保单贷款或减保取现,获得大笔的现金流,解决资金周转不来的窘迫局面。
增额终身寿险的灵活性较高,能够应对各种突发情况和财务需求。
保障责任:
年金险:主要保障被保险人在年老或丧失劳动力时能获得经济来源。通常包含生存金保障责任,如特定年龄段给付一定金额。身故时给付身故赔付,但保障力度相对较弱。
增额终身寿险:主要针对被保险人的身故或全残进行保障,同时兼具储蓄性质。
增额终身寿险的保额每年递增,为受益人提供更长期的保障和收益。
功能应用:
年金险:更适合用于养老规划或教育金储备,应对长寿风险或教育支出。年金险具有强制储蓄的功能,能够提供稳定的现金流保证。
增额终身寿险:适合财富定向传承和资产保全,特别是婚姻资产保全。
增额终身寿险的现金价值随时间增长,可以作为长期理财规划的一部分,且具有较高的稳定性。
四、年金险和增额终身寿险选择建议
在选择年金险和增额终身寿险时,投保人应根据自身的财务目标、风险承受能力、流动性需求以及保障需求来做出决策。
适合选择年金险的情况:
如果您主要关注退休后的稳定收入来源,且希望确保一笔长期、稳定的资金流,年金险是一个理想选择。
您不太在意较高的收益率,而更关心本金安全性和保证的现金流。
您有长期投资规划,打算在未来某一阶段(如退休)使用这些资金。
您希望获得长期的寿险保障,但更看重稳定的现金流和养老储备功能。
适合选择增额终身寿险的情况:
如果您希望获得长期保障、资产增值和灵活使用资金,增额终身寿险更适合您。
您有遗产规划或财富传承需求,希望通过保单来实现财富的定向传承。
您需要资金稳定增值,且愿意长期持有保单以发挥复利的优势。
您已经购买了充足的重大疾病保险,希望通过增额终身寿险来实现财富管理与传承目标。
五、年金险和增额终身寿险有什么代表产品?
通过上面的分析,我们对年金险和增额寿有了全面的了解,那么这类产品分别有什么代表产品吗?
先来看年金险:
星海赢家火凤版是一款比较有特点的产品。
它提供三个保障计划,灵活度拉满,此外,祝寿金、满期金也是加分项。
星海赢家火凤版还支持减保和保单贷款,资金规划也较为灵活。
详情的保障测评可以私信奶爸获取哦!
然后我们来看下增额寿:
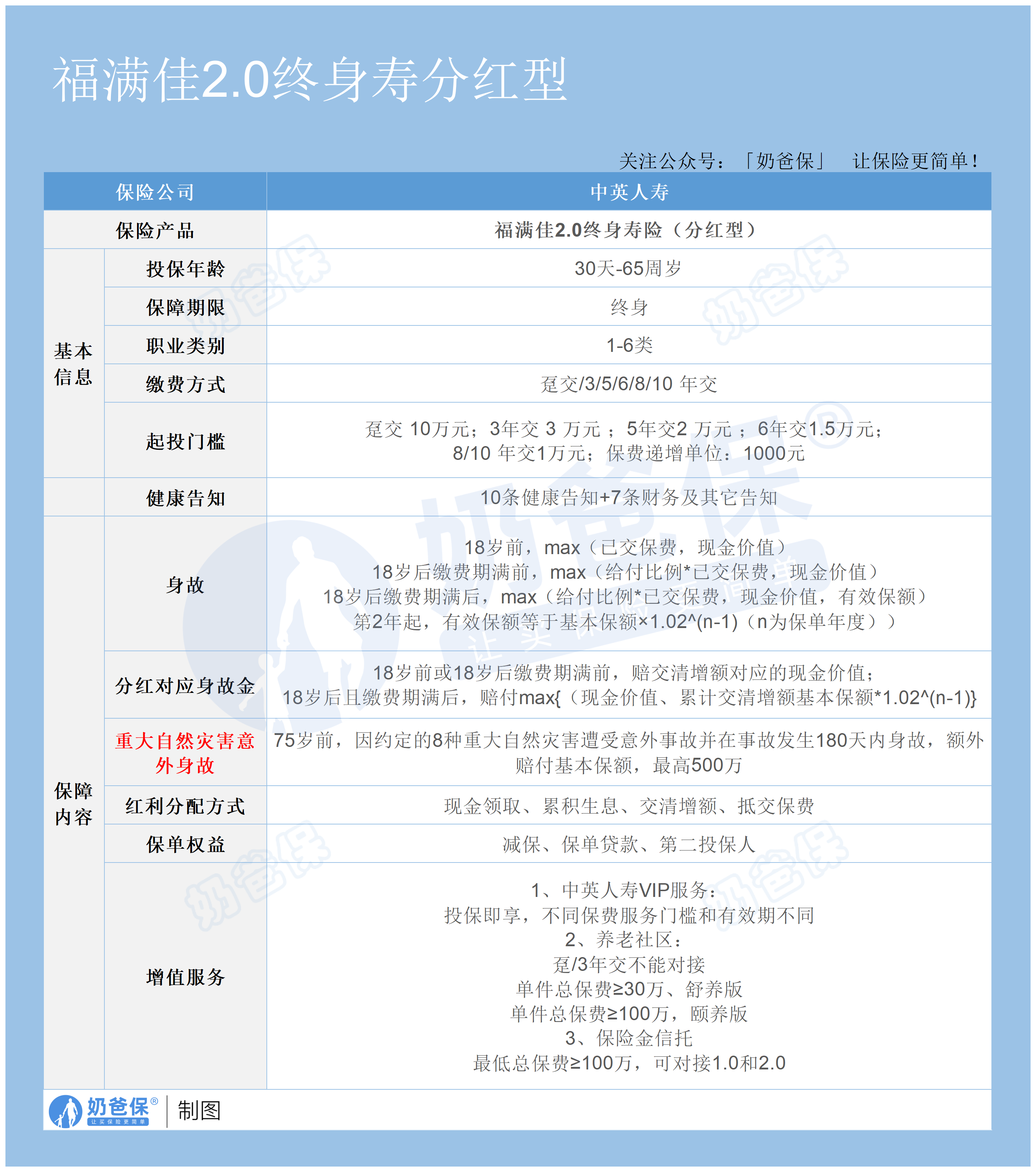
同样,福满佳2.0分红型也是一款比较有特点的产品。
这款产品除了一般身故保障外,还额外提供重大自然灾害意外保障,增值服务也比较丰富,包含中英VIP服务,还能对接养老社区,体验高品质养老生活。
详细的测评文章可以私信奶爸了解哦!
六、奶爸总结
年金险和增额终身寿险各有优势,选择时应根据自身的实际情况和需求进行综合考虑。
年金险以其稳定的现金流和较低的风险,适合追求稳定收益和养老规划的投保人;
而增额终身寿险则以其终身保障、保额递增和灵活的现金价值,适合有长期资产规划、财富传承和灵活使用资金需求的人群。
在选择保险产品时,投保人还需关注产品的实际收益率、现金价值、加减保灵活度以及公司的信誉等因素,以确保所选产品能够真正满足自己的需求和目标。
同时,投保人还应充分了解保险产品的条款和保障范围,避免盲目投保或误解产品特性。
总之,年金险和增额终身寿险都是重要的保险工具,能够为投保人提供不同的保障和收益。
在选择时,投保人应理性分析自己的需求和目标,选择最适合自己的保险产品,以实现财富增值和风险管理的目标。
如果大家挑选保险有什么困难,可以扫码关注:奶爸保公众号进行1对1咨询。
现在关注“奶爸保”公众号,回复“官网”,还可以免费领取价值199元的保障大礼包哦,让您买保险变得更简单。
微信扫一扫
微信扫一扫
关注微信
客服热线
奶爸保

