在当今社会,医疗保障的品质与层次愈发受到人们重视,比如选择中高端医疗险。
美亚臻馨优选个人中端医疗保障计划聚焦于填补基础医保与高端医疗间的空隙,
不仅保障丰富,还提供周全细致的服务,帮助被保人抵御复杂多变的健康风险。
下面奶爸来给大家详细介绍一下产品,并说说3岁宝宝投保的情况。
一、美亚臻馨优选个人中端医疗保障计划怎么样?
先来看看美亚臻馨优选个人中端医疗保障计划的保障内容表格:

美亚臻馨优选中端医疗险是一款提供灵活保障计划的产品,适合出生满30天至66岁的人群投保,保障期限为1年,等待期为30天。
还提供了三个投保计划,分别对应不同的就诊医院范围和保障内容:
计划一:
覆盖了普通部及指定民营医院,重疾医疗的年度保额是300万,免赔额可选0/1万/3万。
经社保报销后,1万内可以报销50%的费用,1万以上可以100%报销。
如果没有经过社保报销,1万内可以报销30%,1万以上可以报销60%的费用。
计划二:
在计划一的基础上,提供更高的重疾住院津贴(300元/天),还有1万元的转院交通费用,以及300万的特定疾病药械保障,经社保结算后可以100%报销,未经社保则报销60%的费用。
计划三:
核心保障部分的赔付规则和计划二都是一样的。
区别在于就诊的范围更广了,除了普通部和指定民营医院,还拓展了特需部和国际部,能让被保人享受到更优质的医疗资源。
当然,这三个计划都可以附加门急诊医疗(1万)和意外门急诊(3万)保障,让自己获得更全面的医疗保障。
保费方面,
以有社保且选择1万免赔额为例,0岁首年保费为232元起,30岁为299元起,具体费用根据计划不同而有所变化。

总的来说,美亚臻馨优选个人中端医疗保障计划为被保人提供了从基础到高端的医疗保障选择,可以满足不同人群的保障需求。
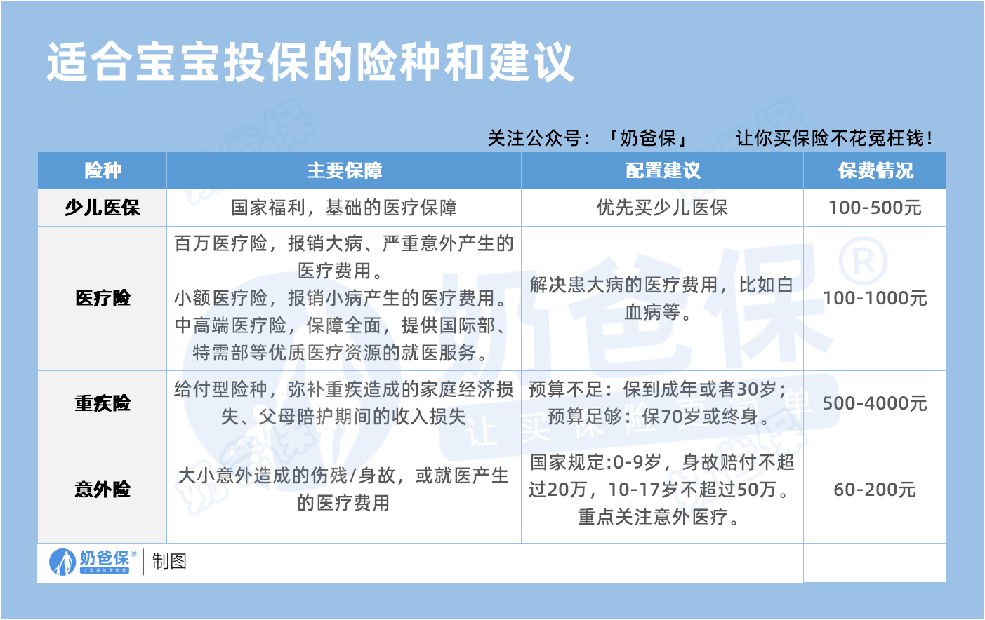
二、3岁宝宝买保险哪种好?
对于3岁宝宝来说,以下几种保险是比较适合购买的:

1、医疗险
百万医疗险针对宝宝面临的大病或严重意外导致的高额医疗费用进行保障。
小额医疗险可以报销宝宝因日常小病产生的医疗费用,例如感冒发烧、肺炎、肠胃炎等门诊或住院费用。
当然,也可以考虑中高端医疗险,比如美亚臻馨中端医疗险,
不仅能在国际部、特需部看病,减少排队等候的时间,让宝宝能迅速得到诊治。
还能享受到舒适的就医环境,先进的医疗设施和医护人员更贴心、细致的服务,
为宝宝创造一个良好的就医体验,让家长在宝宝就医时更放心。
2、重疾险
重疾险可以在宝宝不幸患上合同约定的重大疾病时,一次性给付一笔保险金,用于支付医疗费用、康复费用以及家长因照顾宝宝而产生的收入损失等。
如果家庭预算有限,可以选择定期重疾险,在宝宝最需要保障的幼年和青少年时期提供保障。
如果家庭经济条件较好,终身重疾险可以提供长期稳定的保障,避免因年龄增长或健康状况变化而无法购买重疾险的风险。
3、意外险
宝宝天性活泼好动,容易发生意外,如摔倒、烫伤、误食、交通事故等。
而意外险可以对这些意外导致的伤害进行保障,报销意外身故、伤残以及意外医疗产生的医疗费用,减轻意外事故给家庭带来的经济压力。
4、教育金
如果家庭经济条件允许,可以提前为宝宝规划教育金,在宝宝成长过程中提前储备资金,确保宝宝在接受教育时有足够的经济支持。
比如3岁时开始投保,在高中、大学、研究生等时期,定期领取一笔资金,用于支付教育费用,包括学费、书本费、住宿费等。
总的来说,3岁宝宝买保险,首先要考虑保障型保险,如医疗险、重疾险和意外险,在保障完善的基础上,再根据家庭经济情况考虑是否配置教育金等理财型保险。
三、奶爸总结
美亚臻馨优选个人中端医疗保障计划提供了较为灵活的保障选择,可以根据自身需求和经济状况选择不同的计划。
同时,不同计划在就诊医院范围、报销比例、免赔额和保费等方面存在差异。
无论是应对日常小病的就医开销,还是面对突发重疾的高额花费,都可以获得报销,即便是宝宝买,也是不错的。
奶爸也给大家推荐几款可长期续保的医疗险产品:

1、人保金医保3号
✅【特点】
保证续保20年:续保条件优秀,保证续保期间,无论产品停售还是身体变差都不影响续保
理赔门槛低:核心主险年免赔额支持无理赔递减至7000元,同时,还支持附加0元免赔医疗保险金,即便感冒、发烧住院治疗,也可以报销
保障力度更全:除基础保障外,还能附加院外特药医疗、外购药械,重疾住院津贴、轻中症关爱金、特定疾病及意外失能和恶性肿瘤失能保障等,非常全面。
增值服务全,就医体验更好:有重疾住院绿色通道、手术安排、住院垫付、院内照护、居家护理和特药服务等,都非常实用。
✅【不足】
部分责任不保证续保,比如外购药械费用医疗保险金,目前是1年期。
✅【适合人群】
追求长期医疗保障、更全面保障,注重院外特药保障的人群
2、金医保少儿长期医疗险
✅【特点】
保证续保时间长:保证续保至18周岁,最长保证续保18年
基础保障扎实、增值服务丰富:一般+重疾医疗保额高达800万,包含就医绿通、住院垫付、线上问诊等多种增值服务
提供院外恶性肿瘤特定药品费用医疗保障:包含157种特药(含2种CAR-T用药疗法),保额高达400万
支持多孩投保,最高享9折:为两位子女投保享95折、为三位及以上子女投保享9折
✅【不足】
可附加的特定疾病门(急)诊医疗责任不保证续保
✅【适合人群】
少儿群体,费率优势明显,追求免赔额低的人群
3、蓝医保长期医疗
蓝医保和另一款产品医享无忧的保障内容差不多,这里只介绍蓝医保:
✅【特点】
保证续保20年:稳定性强,适合老年人、免疫力低的人群投保
健康服务升级:可选特定药品保障,特药清单拓展至162种,34项健康管理服务全新升级
保障内容丰富:除一般、重疾医疗,还保障55种中轻症特定疾病,给付1万元重大疾病关爱保险金
可选保障升级:除原来的特定疾病特需医疗、个人重大疾病保险两项可选责任外,新增了附加住院津贴以及附加失能收入损失保险金,都是保证续保20年
保费可优惠:2位及以上同时投保即可享受家庭保单的95折优惠
免赔额低:三项医疗保障共享免赔额,赔付概率更高
✅【不足】
重疾医疗有免赔额,对重大疾病理赔不够友好
✅【适合人群】
追求保障全面、高性价比,或者追求长期医疗保障的中老年群体
4、蓝医保(好医好药版)长期医疗
✅【特点】
投保、理赔门槛低:最高支持70周岁投保,无理赔免赔额可最低减至5000元
保障全面:包含一般医疗、55种特定疾病、120种重疾、质子重离子治疗等
外购药及器械全面开放,不限清单:必选责任还多了外购药械、特需医疗,可报销的范围和就医体验也更高一些
可选保障丰富:新增120种重疾保险金、住院补偿金、门诊保险金、重疾特需保险金四大附加保障
家庭单优势明显:家庭单最高可享85折优惠
✅【适合人群】
追求长期医疗保障的中老年群体,以及追求癌症特药保障的人群
5、星相守长期医疗险
✅【特点】
保证续保20年:不管是计划一,还是计划二(特需医疗),都保证续保20年,尤其是计划二,在市场来看还是非常稀缺的
保障全面:包含一般医疗、轻中症、120种重疾、多种增值服务等,且支持住院前后45天门急诊,比同类产品时间更长
免赔额可选:两个计划都可以根据实际情况,选择0免赔或1/1.5/2万免赔额,且连续多年无理赔,免赔额最高下调5000元,更容易得到赔付
外购药不限清单:符合一般医疗、轻中症医疗和重疾医疗责任下的外购药,没有具体清单限制,且可报手术机器人费
可选保障丰富:可附加门急诊、重疾补充关爱金、重疾住院/监护病房津贴等,非常实用
✅【不足】
50岁后保费上涨幅度较大。
✅【适合人群】
追求高性价比、看中免赔额低,注重外购药械保障和就医体验的人群
6、好医保-长期医疗(标准版)
✅【特点】
保证续保20年:保证续保期内,续保无需审核,身体变差或理赔过都能续保
保障全面:基础的医疗保障都有,还有实用的增值服务,包括就医绿通、垫付服务等
疾病保障好:提供了1万元的重疾津贴和200万的特药保障,特药清单拓展至197种,还可附加癌症赴日医疗
健康告知宽松:没有问询到2年内体检异常情况
✅【不足】
一般医疗和重疾医疗共享保额和免赔额,特药保障有1万免赔额,且只能报销90%
需要在支付宝平台上自助投保,要仔细阅读健康告知要求
✅【适合人群】
追求更长保证续保时间,更全面的增值服务,身体状况一般的中年群体
7、平安长相安2号长期医疗
✅【特点】
投保、理赔门槛低:最高支持70周岁投保,支持给配偶父母投保,无理赔免赔额可最低减至5000元
基础保障全面:外购药、质子重离子、特殊门诊费用等皆可保障,还新增了指定疾病康复医疗责任、基因检测责任;
另外,特药从157种扩展至188种,含3种Cat-T
可选保障丰富:新增院外重疾药品(不限药品清单)、重大疾病确诊、特定疾病特需医疗三大附加保障
家庭单优势明显:2人即可成家庭单,最高可享85折优惠,家庭单可共享免赔额
增值服务强大:支持“9+1”健康服务权益
包括门诊/住院协助、暖心陪诊、院内护工看护、出院交通安排及陪同等,帮助患者更好地应对疾病带来的困扰
✅【适合人群】
追求长期医疗保障的中老年群体,家庭共同投保,注重投保、理赔门槛低的人群
8、全医保免健告医疗险(保证续保)
✅【特点】
投保、理赔门槛低:没有健康告知,带病也能买,且社保内免赔额为5000元,比一般产品还要低
保证续保5年:市面上少有的免健告,还有保证续保的产品,投保后不管身体变差还是理赔过,5年内不用担心保障中断
保障全面:除一般住院、重疾住院保障外,还有特药、质子重离子及特定外购药械保障
可扩展私立医院:就医范围除二级公立医院普通部外,还支持特定私立医院专科就诊
✅【适合人群】
带病投保、看中保证续保且保障全面的人群
微信扫一扫
微信扫一扫
关注微信
客服热线
奶爸保

