达尔文系列重疾险相信了解过重疾险的朋友都不陌生,它可是重疾险市场的网红。
因为3.0%预定利率下调,达尔文9号重疾险在8月底退市了。
这不,瑞华健康达尔文10号重疾险又上线了,保障依旧很不错,
跟着奶爸一起来看看吧。
一、瑞华健康达尔文10号重疾险保障内容
先来看看瑞华健康达尔文10号重疾险的保障内容表格:

瑞华健康达尔文10号重疾险保障内容分为:基础保障+可选保障。
先说说基础保障,
瑞华健康达尔文10号重疾险的基础保障很不错:
重疾:赔1次,赔100%保额;
中症:赔3次,每次赔60%保额;
轻症:赔4次,每次赔30%保额。
且重疾赔付后,轻中症还有次数的话,中轻症保障继续有效。
而且没有轻/中症分组限制,间隔90天即可获得赔付,大大提升了赔付水平以及保障力度。

瑞华健康达尔文10号重疾险还自带意外重疾额外赔:
意外导致首次重疾,可额外赔付30%基本保额。
意外风险无处不在,意外事故导致的重疾也不少:
比如车祸导致严重脑损伤,又或者失去一肢/一眼等等。

而且保障力度很不错,
像高风险运动导致的意外重疾,一般综合意外险不保;
瑞华健康达尔文10号重疾险可以额外赔30%保额。
等于一张保单覆盖重疾+意外,且是保至终身的双重保障!
对于家庭的顶梁柱、经常在外的朋友来说,这个保障非常贴心。
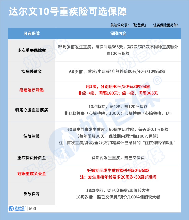
再来看看可选保障,
瑞华健康达尔文10号重疾险超丰富,有8种,包括重疾多次赔、疾病关爱金、癌症治疗津贴等。

如果想要提高重疾赔付次数,可以附加多次重疾赔付保障:
65周岁前确诊重疾,每次间隔365天,第2次/第3次确诊不同种重疾,可以额外赔120%保额。
想要加大癌症保障力度,可以附加癌症治疗津贴,最多赔付3次,分别赔40%/50%/30%保额。
不过赔付是有间隔期的:
非癌→癌,间隔180天;癌→癌,间隔365天。
还创新了妊娠重疾关爱金:
怀孕期间确诊重疾,可以额外赔付50%保额!

女性孕期本就不易,更需要呵护,如果期间发生不幸,大人、小孩同时治疗的费用也不低。
前重疾险市场是没有这项保障的,瑞华健康达尔文10号重疾险属于行业首创了,非常给力了。
二、瑞华健康达尔文10号重疾险亮点:
瑞华健康达尔文10号重疾险的优点,奶爸汇总了一下:
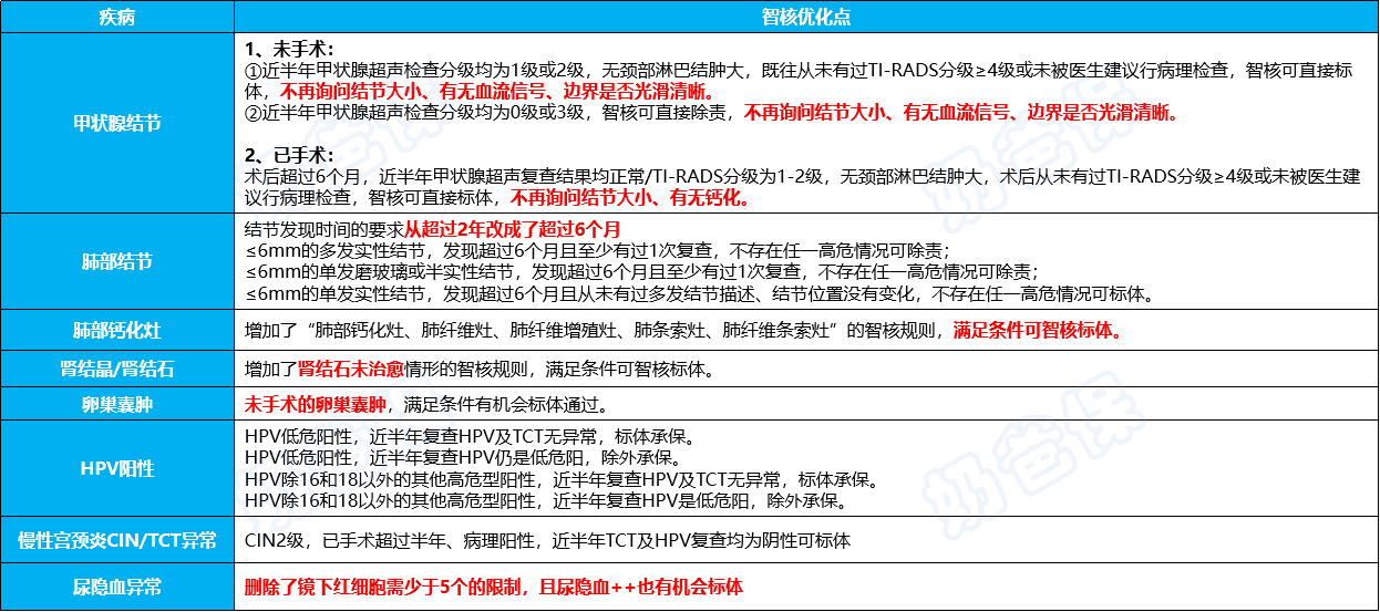
1、健康告知宽松
瑞华健康达尔文10号重疾险针对一些常见疾病,采取了更为宽松的核保政策,以提供更广泛的保障:
甲状腺结节:无论是否接受过手术治疗,投保时不再需要提供结节的具体大小信息。
肺结节:肺结节的发现时间超过6个月即可。
尿隐血异常:取消了之前要求镜下红细胞数量少于5个的限制,即使是尿隐血++的情况,也有可能获得标准体承保的机会。
这些调整使得瑞华健康达尔文10号重疾险在核保方面更加人性化,为更多有特定健康问题的人群提供了保险保障的可能性。

2、覆盖了重疾+意外保障
瑞华健康达尔文10号重疾险的轻症+中症的累计赔付7次,比其他产品的6次还多1次。
还自带意外重疾额外赔,高风险运动导致的意外重疾还有机会获得保障,
可以说,一张保单涵盖了重疾和意外保障,非常全面。
3、可选保障升级
瑞华健康达尔文10号重疾险可选保障优点也不少:
一是癌症赔付间隔期短
一般来说,重疾险对于非癌→癌,需要间隔180天;
但是癌→癌,大多数产品是需要间隔3年的,
而瑞华健康达尔文10号重疾险,仅需间隔365天,即1年时间!

比同类产品,缩短了2年时间,赔付的概率就提高了!
二是责任限制少,赔付更容易
同时附加重疾多次赔和癌症津贴,瑞华健康达尔文10号重疾险支持叠加赔付!
市面上重疾险大部分是是不支持叠加赔付的,
瑞华健康达尔文10号重疾险有机会获得更高赔付比例。

在特定心脑血管疾病保障上,
第二次心脑血管重疾与第一次相同时,也能获得赔付;
如果是同一心脑血管病情持续是不能赔付的。

三是首创妊娠重疾关爱金,
孕期最常见的3大癌症,分别是:
恶性黑色素瘤、乳腺癌和宫颈癌。
这条保障内容对女性非常友好,属于业内首创,
如果在自己预算范围内的女性朋友,建议都可以附加上。
三、瑞华健康达尔文10号重疾险保费
瑞华健康达尔文10号重疾险可选保障这么多,怎么买好呢?奶爸提供几种思路:

根据您的预算和需求,瑞华健康达尔文10号重疾险提供了灵活的投保选择:
1、基础保障
对于预算有限的情况,建议优先考虑基础保障,确保获得必要的重疾保障。
而且瑞华健康达尔文10号的基础保障已经非常全面,适合大多数人群。
2、基础+可选保障
如果预算稍微宽裕,可以在基础保障之上,根据个人需求选择附加保障,如:
癌症保障附加癌症津贴或疾病关爱金,为癌症治疗提供额外的经济支持。
如果是女性,未来有生育需求,可以考虑附加妊娠重疾关爱金,为孕期提供额外保障。
附加了重疾保费补偿金,若在缴费期内发生重疾,可获得已交保费的额外赔付。
3、全面保障
追求全方位保障且预算充足的朋友,可以选择包括基础保障、多次重疾保障、身故保障等在内的全面保障方案。
这样,无论未来是否出险,都能确保获得一定的保障。
注意:身故和重疾保障通常只赔付其中一个。
如果您在选择保障时感到不确定,可以联系我们的规划师,我们将为您提供专业的建议和帮助。
四、奶爸总结
瑞华健康达尔文10号重疾险保障内容扎实,涵盖了轻中重疾保障,还有意外导致的重疾保障。
可选责任非常丰富,可以根据自己实际情况定制想要的保障内容,
保费性价比高,健康告知宽松!
奶爸也给大家推荐几款优质的重疾险产品:
1、君龙人寿超级玛丽15号
第一,结节保障超全面
自带保障在原有肺结节基础上,拓展到乳腺/甲状腺结节,范围更广了。
可以说是目前市场上,少有的三大高发结节都有保障的产品。
第二,癌症保障丰富
超玛15号的癌症保障,从早期到晚期,都安排得妥妥的。
本身自带癌症拓展金,
首次确诊原位癌/轻度癌症后,确诊恶性肿瘤—重度,额外赔50%。
如果觉得不够,还可以附加以下保障:
癌症津贴或癌症多次赔(二选一):间隔一定周期后,可以赔一笔钱用于癌症持续治疗,癌症津贴有次数限制,多次赔则不限次数。
癌症重度特药治疗金:确诊癌症后需要吃高价特药,做过相关手术可以赔50%保额。

第三,重疾多次赔灵活选
重疾多次赔可以按需选择:
65周岁版,要求是65岁前确诊,额外赔2次,每次赔120%保额;
另一版则是不限年龄,额外赔2次,每次赔120%保额。

同种不同种都赔,且同种间隔周期短,只要2年
像心脏病术后复发了也能保,不用怕赔过一次就没保障了。
【适合人群】
看中结节、癌症保障,预算不多的朋友。
2、复星联合达尔文12号
第一,自带意外重疾额外赔和住院津贴。
前者因为意外导致首次重疾,可多赔35%基本保额。
等于一张保单覆盖重疾+意外,且是保至终身的双重保障!
后者在60周岁前未发生重疾,60岁后确诊,每天给付0.1%基本保额作为住院津贴。
人一辈子不一定会得重疾,但60岁后难免因小病小痛住院,
达尔文12号这个保障,可以让不确定的赔付变得更确定。
不过,这里需要注意的是,如果后续重疾/身故/全残,
会扣掉累计已给付的住院津贴金额后,再赔付。
第二,可选责任丰富
达尔文12号多重附加保障:
重疾多次赔:分65周岁版和终身版(二选一),满足多种人群需要;
重疾保费补偿:缴费期内发生重疾返还保费,实现“重疾免单”;
疾病关爱金/顶梁柱关爱保险金:家庭责任最重阶段赔更多;
癌症津贴:癌症间隔一定周期就能获得一笔理赔金。
第三,理赔门槛更低
5种特定重疾(如严重心肌炎)、原位癌、癌症津贴赔付,都比同类产品更宽松。
【适合人群】
看重理赔门槛、重疾返还保费的朋友
3、复星联合医联有盟
第一,轻中症保障灵活
必选保障是重疾,像轻中症保障、身故保障,可以加钱获得。
如果预算有限,也可以只买个重疾,先把大病保障做好;
如果预算多一点,建议大家还是要附加轻中症保障。
第二,自带一般医疗金
医联有盟自带医疗金,非常实用:
保单前5年,每年提供报销额度=0.5%*保额,100%报销,
未用完可累计,终身有效,身故/全残一次性赔剩余额度!

像买药、体检、看牙等日常开支,都能用上。
可以说是实打实把钱返还给客户使用!
第三,健康告知非常宽松
健康告知只有4条:
比如过去1年内的检查异常、是否有被医生建议住院或手术;
过去2年内的手术情况以及过去5年内的疾病情况。
针对非常高发的甲状腺/乳腺/肺结节,没有问询是否有进行手术,也没有问询是否多发,
只要结节等级在3级以内,结节直径符合要求,就有机会标体承保!
就连癌症,如果5年前已经治愈,没有复发和转移,
同时不涉及其他健康告知,也有机会投保!
【适合人群】
有健康异常的、注重就医资源和健康管理,看中产品实用性的朋友。
4、瑞华健康华佗1号康泰版
第一,基础保障扎实
轻中重疾保障都涵盖了,且轻症+中症赔付次数共7次,
目前市场上赔付次数算比较高的。
且重疾赔完,轻中症不分组还能继续赔,
不分组的好处就在于,赔付规则更宽松。
第二,性价比高
同样50万保额,保终身,基础保障,分30年交,
30岁人群投保华佗1号康泰版,比超级玛丽和达尔文便宜100元/年!
30年下来立省3000块!
第三,可选保障丰富
如果预算比较多,还可以附加:
重疾多次赔、疾病关爱金、癌症津贴、重疾保费补偿金和身故保障。
都是目前市场上热门可选保障内容,实用性强。
【适合人群】
追求高性价比、看中基础保障全面的朋友。
微信扫一扫
微信扫一扫
关注微信
客服热线
奶爸保

