青云卫2号焕新版少儿重疾险由招商仁和人寿承保,以其丰富的保障内容和灵活的配置,受到了众多家长的关注。
究竟青云卫2号焕新版少儿重疾险有哪些优缺点?儿童重疾险怎么投保?
奶爸来为大家解读:
青云卫2号焕新版少儿重疾险有哪些优缺点?
儿童重疾险怎么投保?
奶爸总结
一、青云卫2号焕新版少儿重疾险有哪些优缺点?
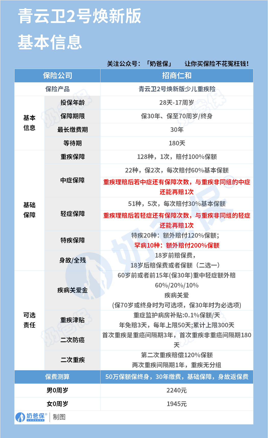
奶爸已经将产品的保障表格整理好了:

根据青云卫2号焕新版少儿重疾险的保障,我们先来就来分析它的优点和不足。
优点:
投保选择丰富:青云卫2号焕新版少儿重疾险提供了多种保障期限供家长选择,包括保30年、保至70周岁或终身。
同时,最长可以分30年缴费,有效降低家长们的年缴保费压力。
除了基础责任外,青云卫2号少儿重疾险还提供了多项可选责任,如疾病关爱金、重疾津贴、二次防癌和二次重疾等。家长可以根据家庭实际情况和保障需求灵活选择。
保障全面实用:该产品覆盖了128种重疾、22种中症和51种轻症,种类全面。
且对于中轻症,即使在重疾理赔后,若还有保障次数,与重疾非同组的中、轻症还能够享受理赔,有效延续保障。
此外,还针对特疾和罕病提供了额外的保障,其中特疾可额外赔付120%保额,罕病可额外赔付200%保额,保障力度更强。
增值服务实用性高:该产品的增值服务包含日常门诊安排、大病上门问诊、重疾绿通安排等,这些服务实用性高,可以为患者就医提供便利。
分析完优点,我们再来看看它的缺点。
捆绑了身故责任:
与未捆绑身故责任的儿童重疾险相比,青云卫2号焕新版少儿重疾险在保费方面会略贵一些。这可能会增加一些家庭的经济压力。
等待期较长:该产品的等待期为180天,相对较长。在等待期内因非意外原因导致出险,保险公司是不赔的,因此等待期越短对被保险人越有利。
二、儿童重疾险怎么投保?
上面我们分析了青云卫2号焕新版少儿重疾险的优缺点,对于购买儿童重疾险,怎么投保才能不踩坑呢?
1、明确保险需求
在购买儿童重疾险之前,首先要明确自己和孩子的保险需求。
考虑孩子可能面临的疾病风险、家庭经济状况以及预算等因素,选择适合自己的保险产品。
同时,要了解保险产品的保障范围、理赔条件等细节,确保所购买的保险能够真正满足家庭需求。
2、关注保障范围
在购买儿童重疾险时,要特别关注保障范围。
一般来说,儿童重疾险的保障范围应涵盖常见的儿童重大疾病,如白血病、恶性肿瘤等。
此外,还要注意保险条款中对于疾病的定义和理赔条件,确保所购买的保险能够真正为孩子提供全面的保障。
3、了解等待期
等待期则是指从保险合同生效之日起,到保险公司开始承担保险责任的一段时间。
在购买保险时,要了解清楚这两个概念的具体内容,避免因不了解而产生不必要的纠纷。
4、注意保费和保额
保费和保额是购买儿童重疾险时需要考虑的重要因素。一般来说,保费越高,保额也越高。
但是,过高的保费可能会给家庭带来经济压力,而过低的保额则可能无法满足孩子的实际需求。
因此,在购买保险时,要根据家庭经济状况和孩子的实际需求来选择合适的保费和保额。
5、仔细阅读保险合同
在购买儿童重疾险之前,一定要仔细阅读保险合同。
了解保险条款中的各项内容,特别是关于保障范围、理赔条件、免赔额、等待期等方面的规定。
如有不明白的地方,可以向保险公司咨询或寻求专业人士的帮助。
同时,要确保所购买的保险产品符合自己的需求和预算,避免因为不了解合同内容而产生不必要的损失。
6、定期评估和调整保险计划
孩子的成长环境和健康状况会随着时间的推移而发生变化。
因此,家长应定期评估和调整保险计划,确保保险能够始终满足孩子的实际需求。
例如,随着孩子年龄的增长和家庭经济状况的变化,可以适当增加保额或调整保费;同时,也要关注市场上新出现的保险产品,以便及时为孩子提供更全面的保障。
三、奶爸总结
综上所述,青云卫2号焕新版少儿重疾险以其全面的疾病覆盖、灵活的保障期限与缴费期、重疾后轻中症继续保障、丰富的可选责任等优点,在少儿重疾险市场中脱颖而出。
然而,较长的等待期等缺点也是家长们在选购时需要综合考虑的因素。
最终选择哪一款产品,还需根据孩子的实际需求和家庭经济状况做出决策。
关于更多重疾险的产品,感兴趣的朋友可以阅读奶爸的重疾险榜单:
2024年重疾险榜单,重疾险哪款性价比高?
https://weixin.qq.naibabao.com/cms/show-13097.html
奶爸也给大家推荐几款优质的重疾险产品:
1、君龙人寿超级玛丽15号
第一,结节保障超全面
自带保障在原有肺结节基础上,拓展到乳腺/甲状腺结节,范围更广了。
可以说是目前市场上,少有的三大高发结节都有保障的产品。
第二,癌症保障丰富
超玛15号的癌症保障,从早期到晚期,都安排得妥妥的。
本身自带癌症拓展金,
首次确诊原位癌/轻度癌症后,确诊恶性肿瘤—重度,额外赔50%。
如果觉得不够,还可以附加以下保障:
癌症津贴或癌症多次赔(二选一):间隔一定周期后,可以赔一笔钱用于癌症持续治疗,癌症津贴有次数限制,多次赔则不限次数。
癌症重度特药治疗金:确诊癌症后需要吃高价特药,做过相关手术可以赔50%保额。

第三,重疾多次赔灵活选
重疾多次赔可以按需选择:
65周岁版,要求是65岁前确诊,额外赔2次,每次赔120%保额;
另一版则是不限年龄,额外赔2次,每次赔120%保额。

同种不同种都赔,且同种间隔周期短,只要2年
像心脏病术后复发了也能保,不用怕赔过一次就没保障了。
【适合人群】
看中结节、癌症保障,预算不多的朋友。
2、复星联合达尔文12号
第一,自带意外重疾额外赔和住院津贴。
前者因为意外导致首次重疾,可多赔35%基本保额。
等于一张保单覆盖重疾+意外,且是保至终身的双重保障!
后者在60周岁前未发生重疾,60岁后确诊,每天给付0.1%基本保额作为住院津贴。
人一辈子不一定会得重疾,但60岁后难免因小病小痛住院,
达尔文12号这个保障,可以让不确定的赔付变得更确定。
不过,这里需要注意的是,如果后续重疾/身故/全残,
会扣掉累计已给付的住院津贴金额后,再赔付。
第二,可选责任丰富
达尔文12号多重附加保障:
重疾多次赔:分65周岁版和终身版(二选一),满足多种人群需要;
重疾保费补偿:缴费期内发生重疾返还保费,实现“重疾免单”;
疾病关爱金/顶梁柱关爱保险金:家庭责任最重阶段赔更多;
癌症津贴:癌症间隔一定周期就能获得一笔理赔金。
第三,理赔门槛更低
5种特定重疾(如严重心肌炎)、原位癌、癌症津贴赔付,都比同类产品更宽松。
【适合人群】
看重理赔门槛、重疾返还保费的朋友
3、复星联合医联有盟
第一,轻中症保障灵活
必选保障是重疾,像轻中症保障、身故保障,可以加钱获得。
如果预算有限,也可以只买个重疾,先把大病保障做好;
如果预算多一点,建议大家还是要附加轻中症保障。
第二,自带一般医疗金
医联有盟自带医疗金,非常实用:
保单前5年,每年提供报销额度=0.5%*保额,100%报销,
未用完可累计,终身有效,身故/全残一次性赔剩余额度!

像买药、体检、看牙等日常开支,都能用上。
可以说是实打实把钱返还给客户使用!
第三,健康告知非常宽松
健康告知只有4条:
比如过去1年内的检查异常、是否有被医生建议住院或手术;
过去2年内的手术情况以及过去5年内的疾病情况。
针对非常高发的甲状腺/乳腺/肺结节,没有问询是否有进行手术,也没有问询是否多发,
只要结节等级在3级以内,结节直径符合要求,就有机会标体承保!
就连癌症,如果5年前已经治愈,没有复发和转移,
同时不涉及其他健康告知,也有机会投保!
【适合人群】
有健康异常的、注重就医资源和健康管理,看中产品实用性的朋友。
4、瑞华健康华佗1号康泰版
第一,基础保障扎实
轻中重疾保障都涵盖了,且轻症+中症赔付次数共7次,
目前市场上赔付次数算比较高的。
且重疾赔完,轻中症不分组还能继续赔,
不分组的好处就在于,赔付规则更宽松。
第二,性价比高
同样50万保额,保终身,基础保障,分30年交,
30岁人群投保华佗1号康泰版,比超级玛丽和达尔文便宜100元/年!
30年下来立省3000块!
第三,可选保障丰富
如果预算比较多,还可以附加:
重疾多次赔、疾病关爱金、癌症津贴、重疾保费补偿金和身故保障。
都是目前市场上热门可选保障内容,实用性强。
【适合人群】
追求高性价比、看中基础保障全面的朋友。
微信扫一扫
微信扫一扫
关注微信
客服热线
奶爸保

