最近有小伙伴咨询奶爸,希望给其给60多岁的父亲配置保险,最好推荐几款大公司保险。
60岁以上的人群买保险,可选择的产品可能并不多,需要对老年人的身体健康、既往症等进行详细了解后才能选择产品,如果身体健康,仍是有产品可选的。
今天奶爸给大家整理了一份老年人保险方案,热衷大保险公司产品的朋友不要错过了。
一、老年人存在的安全风险有哪些?
给老年人买保险前,想要弄清楚老年人日常面临哪些风险。
一般来说,60岁以上的老年人主要面临意外风险和疾病风险。
1、疾病风险
随着年龄的增长,老年人免疫力减弱,容易患上高血压、糖尿病、心脑血管疾病等常见的慢性疾病,需要长期服药和定期检查。
虽说医保可以报销大部分医药费,但仍有不少费用需要自费。
与此同时,罹患重大疾病的概率增加,以癌症为例,住院、医药、护理等费用相加,治疗费用高达几十万乃至上百万。
险种上,可以选择重疾险和医疗险能,转移疾病带来的经济风险。
60岁以上的老年人购买重疾险,投保年龄受限,还会出现保费倒挂,不建议投保。
百万医疗险、防癌医疗险和惠民保险可以考虑。
以百万医疗险为例,多数产品投保年龄为0-65岁,少数产品最高支持70岁投保。
而且保额充足,报销范围广,自费药、进口药都可以报销。
如果无法通过健康告知,或者因为保费过高,也可以看看防癌医疗险或者惠民保。
防癌医疗险专门提供癌症保障,价格便宜,有效转移癌症高昂治疗费用风险。
惠民保投保是无年龄、健康的限制,可以说人人都可以买。
2、意外风险
由于身体各项机能下降,老年人腿脚不便,摔倒骨折等意外风险也在增加。
数据显示,我国老年人的跌倒率达到16%,是老年人意外伤害死亡的首因。
相对于疾病风险,意外风险造成的伤害可能更严重。
很多疾病都是可以治愈的,而意外导致的伤残,需要长时间的护理,甚至夺走人的性命。
因此可以给老年人配置一份意外险。
意外险的限制也没有医疗险多,有的产品最高支持80岁投保。
价格也很便宜,60岁及以上的老年人投保,一年保费也不过两三百元。
3、养老问题
随着人口老龄化社会的到来,老年人的养老问题成为焦点。
目前我国法定退休年龄是男性60岁、女性50/55岁。
想要过上舒适的退休养老生活,单凭社保养老保险是远远不够的,。
我们可以为其补充商业养老金,比如年金险、增额终身寿险等。
年金险:以被保人生存为支付条件,到了约定的时间,每年/月都可以从保险公司领一笔钱,直到死亡或保障期满。
增额终身寿险:在保费恒定的情况下,保额会随着时间不断增加,直至终身。
可以通过减保或者保单贷款功能,提取部分现金价值为作为养老金,保障老年人的生活质量。
若是用不到这笔钱,可以放在账户中继续增值,给后代留下一笔财富。
二、2025年给老年人买大公司保险好吗?哪款好?
奶爸对市面上保险产品进行筛选,物色了3款适合老年人年的大保险公司产品。
1、医疗险
产品要优先选择长期保证续保的产品,长时间不用担心买不到产品续保问题。
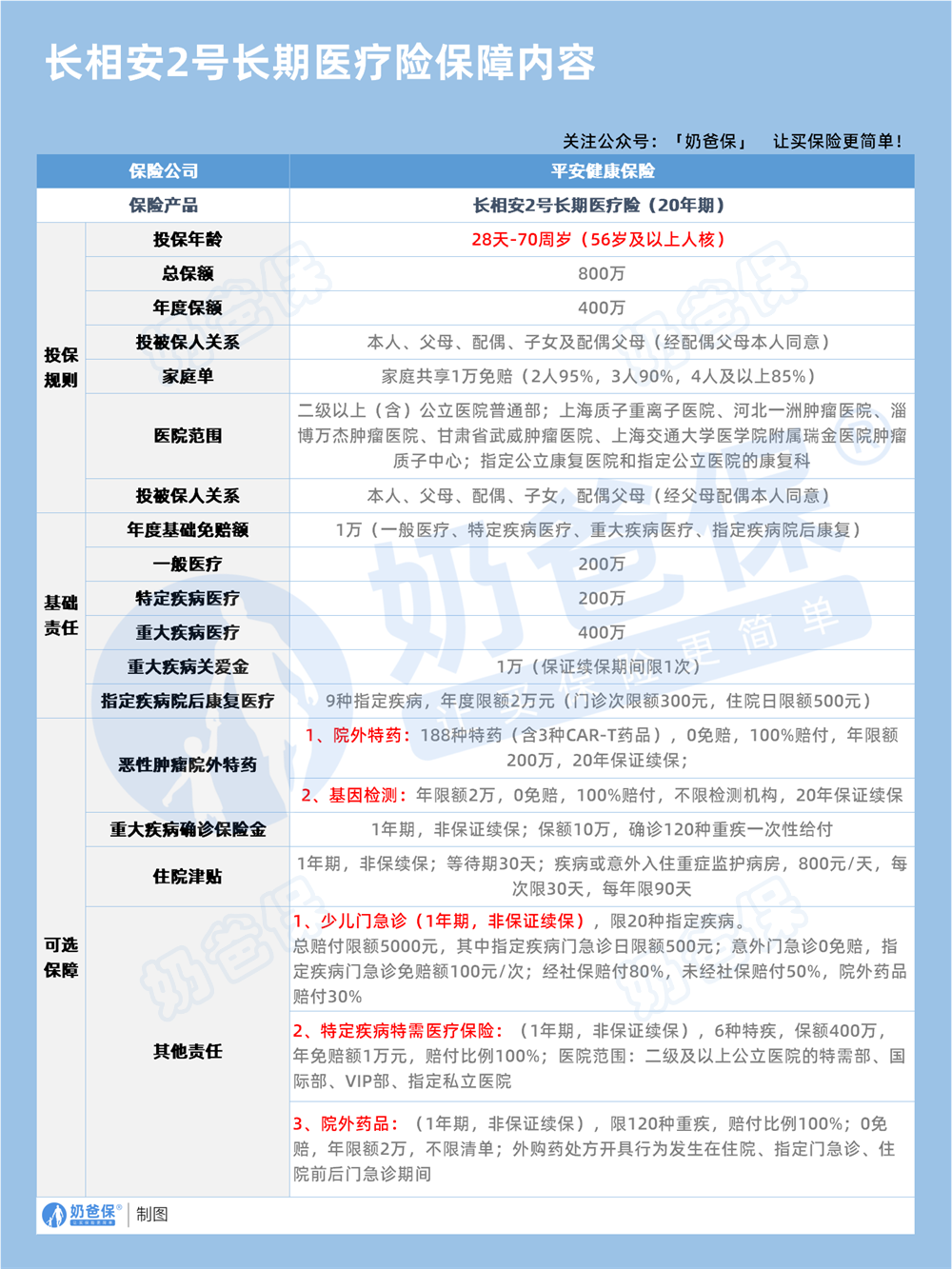
奶爸推荐长相安2号长期医疗,平安健康旗下产品,适合偏爱大公司品牌的人群。
对于老年人来说,优势体现在:保证续保20年,首次投保年龄最高支持70周岁。

四大基础保障责任,该有的都有。
包括住院医疗、特殊门诊、门诊手术、住院前后门急诊费用报销。
一般医疗保额达200万,120种重疾保额为400万。
其中包括质子重离子医疗,还有55种特疾医疗200万,三者共享1万免赔额。
给配偶父母投保,无理赔免赔额可最低减至5000元。
2人即可成家庭单,最高可享85折优惠,家庭单可共享免赔额。

共有三个附加责任,分别是恶性肿瘤院外特药、ICU住院津贴、在线问诊药品费用保险金。
以恶性肿瘤院外特药为例,包括100种特药(含2种CAR-T特药),0免赔额,可以100%报销。
跟主险一样保证续保20年,属于市面上靶向药报销规则最友好的产品。
2、防癌医疗险
若是因为健康问题买不了百万医疗险,大家不妨退而求其次,给家中老年人配置防癌医疗险。
毕竟老年人的癌症发病率要明显高于青壮年人群。
防癌医疗险专门提供癌症相关保障,以及享受0免赔额、终身保证续保、健康告知宽松等优势。
奶爸推荐的是蓝医保终身防癌医疗险,由大保险公司太平洋健康承保。

投保门槛低,高龄、慢性病人群都可以投保。
不仅特殊门诊、门诊手术等保障应有尽有。
有效转移癌症带来的经济风险,报销癌症所带来的各种医疗费用。
还包含了质子重离子和外购药两大保障,都是终身保证续保的。

以外购药保障为例,包含了2种CAR-T抗癌针(费用昂贵,医保不能报),对癌症治疗效果好。
如果不幸患上癌症,在125家指定医院内治疗,享受0免赔,100%报销。
3、老年人意外险
意外风险无处不在,无论是身强体壮的成年人,还是高龄人群,都有可能遭遇意外风险。
奶爸推荐的是,中国人保大护甲6号意外险(高龄版)。
是一款专为高龄人群设计的意外险产品。
涵盖意外身故/伤残保障,为被保险人及其家庭提供经济补偿;
意外医疗保障,可报销因意外产生的医疗费用,减轻就医负担;还有意外住院津贴,在住院期间给予一定的经济补贴。
投保年龄范围广,适合高龄老人,让更多老年人能获得意外保障;
保障责任全面,满足老年人日常生活中可能面临的多种意外风险;理赔流程相对便捷,为客户提供便利。
主要适用于年龄较大、身体机能逐渐下降、意外风险相对较高的老年人,为他们的生活增添一份保障和安心,是子女为父母尽孝心、保障父母晚年生活的不错选择。
4、商业养老保险
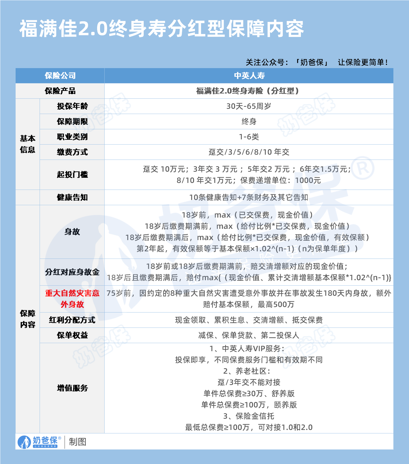
在商业养老金的配置上,奶爸推荐福满佳2.0终身寿险(分红型)。

由中外合资大保险公司中英人寿承保。
中英人寿成立于2003年,由中国中粮集体和英国英杰华集团合资组建,股东背景强大。
作为一款分红险产品,与中英人寿共享经营成果,以保单红利形式享有盈余分配权。
在确定保障利益的基础上,享受保单红利,且中英人寿的的分红险实现率和近三年平均投资收益率均不错。
还提供了丰富的增值服务,对接万能账户、中英人寿VIP服务、保险信托、养老社区等。
投保年龄要求也比较宽松,最高支持70周岁的人投保,很适合有养老规划需求的朋友。
三、奶爸总结
如果大家热衷于大保险公司产品,上面奶爸推荐的可以参考一下。
当然,选择保险产品时,最重要的是考虑产品保障是否符合您的保障需求和保费预算。
如果大家挑选保险有什么困难,可以扫码关注:奶爸保公众号进行1对1咨询。
现在关注“奶爸保”公众号,回复“官网”,还可以免费领取价值199元的保障大礼包哦,让您买保险变得更简单。
微信扫一扫
微信扫一扫
关注微信
客服热线
奶爸保

