最近,中意人寿的一生中意终身寿险(分红型)很火,这款产品除了保底收益,还有机会获得分红,实现更高的收益,因此吸引了不少人的目光。
但对于这款产品,不少客户心里还是有不少疑虑的,比如能不能分到红?分红怎么来的?等等。
下面奶爸选几个问得最多的问题给大家详细介绍一下。
一、中意人寿的一生中意终身寿险(分红型)常见问题详解
奶爸收集了不少客户的提问,
1、分红险的分红收益是怎么来的?可分配盈余是什么?

所有的分红型产品,其分红就来自于保险公司实际经营成果产生的盈余,按一定比例向保单持有人进行分配。
通俗来说,就是分红型保单的持有人可以共享保司的经营收益。但这些经营收益来自于哪里,就如图所示,来源包括但不仅限于死差、费差、利差等。
2、保险公司的可分配盈余是不是一言堂?有或没有都是保司说了算?
不是哦!
先从分红险的精算规则来看。
《分红保险精算规定》中第五部分 账户管理和盈余分配 中明确表述了保司应该如何进行分红账户的管理,以及在分红产品的产品说明书中要明确红利来源以及披露盈余计算方法。

所以分红型产品定价时,是有分红账户管理的要求,且一经确立是不得随意变更的。
保司需要分配多少比例给客户做未分红呢?


《分红保险精算规定》第十六条明确要求:分配给保单持有人的分红 比例不低于可分配盈余的70%
所以说,分红产品分给客户的额外收益,可以说是透明公开的。
一起来看看中意人寿官方的分红披露公告:
保司的投资利润水平怎么查看呢?
今年2023年9月10日,国家金融监督管理总局发布“金规(2023)5号”文件中要求:保险公司应加强投资收益长期考核,在偿付能力季度报告摘要中公开披露近三年平均的投资收益率和综合投资收益率。
在层层监管要求下,保司的投资收益是可以被大众看到的,同时红利来自于哪里,以及每个会计年度应该分配的红利比例、额度都是公开的。
所以大家可以放心,保司做分红产品其实也是想通过稍微低一些些的兜底利率,换取更多的收益空间,从而和客户们达成双赢的局面。
3、投资行情波动,分红会受到影响吗?
要说没有影响是完全不可能的,但是毕竟监管对于客户的利益保障从来都是考虑得很全面,所以有了应对的方法--分红平滑机制

根据原保监会发《分红保险精算规定》之第十七条:保险公司应对分红保险账户提取分红保险特别储备,用于平滑未来的分红水平。
也就是说,在投资收益行情好的时候,保司需要提取一部分作为“粮食”囤积起来。等到“灾年”时期,也就是投资收益下行的时候,将储备释放,贴补“亏空”,从而实现客户分红利益的平滑表现。
在分红平滑机制作用下,保险公司维持稳定的分红实现率有据可依,出现剧烈波动的概率微乎其微。

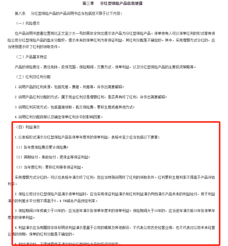
4、 利益演示中的分红是怎么来?分红实现率怎么算?
根据银保监会2022年12月30日印发的《一年期以上人身保险产品信息披露规则》第三章分红型保险产品信息披露中第四条要求:

保司的利益演示中,是要求只展示保证利益演示和红利利益演示两档演示,且用于利益演示的利差水平分别不得高于0、4.5%减去产品预定利率。
也就是保司的利益演示中,不允许胡乱演示收益预期、不允许披露演示的分红型产品的投资回报率,并要求演示具体保单年度的保单利益,以及利益演示的利差水平上限。
所以保险公司展示的利益演示表也是有严格要求的,不是随便写的。
并且,利益演示表中的红利演示,和保司需要披露的分红实现率也是息息相关的。

保险公司应当于每年分红方案宣告后15个工作日内,在公司官方网站上披露该分红期间下各分红型保险产品的红利实现率。
采用现金红利分配方式的,披露现金红利实现率。
采用增额红利分配方式的,披露增额红利实现率和终了红利实现率。各产品红利实现率计算方法:
即分红实现率=实际派发的红利金额/利益演示的红利金额。
我们看到的分红实现率,是按照保单的利益演示表的数字为基准测算的。
以前没有披露分红实现率披露,产品收益还有低中高三挡。
最高时有6%减去产品预定利率,当时就会出现很多客户看到高收益就一股脑投入其中,结果在后期发现根本拿不到这些额度分红,很是郁闷。
为了减少这类情况发生,让客户看到更为真实的,透明的红利水平,监管做出了分红险信息披露的要求更新,不仅是砍掉了高收益利益演示,同时还需要披露分红实现率来反应分红账户的实际经营情况。
二、一生中意终身寿险(分红型)承保公司
选择分红险,应该考虑到产品的保底收益、保底+分红的预期收益、保司的投资水平、保司过往分红达成率、保司背景与盈利情况。
接下来我们聊聊中意人寿:
中意人寿2002年在广州成立,注册资本37亿,目前总资产超过1000多亿元,简单的股东架构:
① 中油资本,50%股权(中石油无偿划转),中石油集团世界500强第4名,世界上最大的石油公司之一。
② 意大利忠利保险集团,50%股权,成立于1831年,欧洲领先世界领先的保险服务商,业务遍布全球50个国家,世界500强第59位。
特别指出,忠利保险集团自1859年上市,上市后从未间断分红,实现连续分红超160年。
在中国发展至今,中意人寿在全国有15家分公司,55家城市机构、134家四级分支机构其经营情况也远远高于监管的要求:

中意人寿还拥有自己的保险资产管理牌照,拥有自己的资产管理公司,中意资管成立于2013年,是银保监会批准的首家中外合资保险资产管理公司。
不仅自家保司的保费可以自己打理,还有资格打理其他保司的资金。
经过8年发展,中意资管现在的资产管理规模由377亿元发展到近3000亿元。
投资的项目也都非常优质,过去参与过「西气东输管道投资计划」,投资过「国家管网股权投资计划」、「京沪高铁」、「天津碳排放交易所」等等。

2013年5月经中国保监会批准,中意资产获准基础设施投资计划产品创新能力备案。2013年6月中意资产成功发起设立“中石油西一、二线西部管道项目股权投资计划” ,募集资金人民币360亿元。

中意人寿是京沪高铁的唯一一家中外合资保险公司的股东,在京沪高铁上市当天,账面浮盈1.5倍,而京沪高铁也是全中国、乃至全世界最赚钱的铁路线。
依托中石油项目资源优势,同时继承忠利集团专业的资产管理能力,中意资管近10年平均投资收益率在5.85%,远超行业平均水平。
在这样强劲队友的支持下,中意人寿的投资收益水平也是一直维持在稳定的高水准。资产收益率是用来衡量保险公司“赚钱能力”的重要指标。
同时也是利差益的主要来源,也是分红保险红利的重要来源之一。
在最近一季度(2023年3季度)的风险偿付能力报告中显示,中意人寿近三年的综合投资收益率高达5.68%,本年度累积净资产收益率达7.67%,在2022年度净资产收益率甚至高达到11.86%,堪称优秀。
中意在近三年无一款的分红实现率低于100%

分红实现率=实际派发的红利金额/利益演示的红利金额
根据监管在2022年十二月印发的《一年期以上人身保险产品信息披露规则》第十条,保险公司应当于每年分红方案宣告后15个工作日内,在公司官方网站上披露该分红期间下各分红型保险产品的红利实现率。
采用现金红利分配方式的,披露现金红利实现率。
采用增额红利分配方式的,披露增额红利实现率和终了红利实现率。
因此,我们从中意人寿官网扒下了保司过往的分红产品实现率作为参考,没有任何一款分红产品的实现率是低于100%的,高的可以达到247%
也就是说,过往演示出来的“不确定收益”,都获得了应有的保障,甚至可以超过了演示表中的2倍。
所以不管考虑到公司规模,还是借鉴过往分红,一生中意终身寿险(分红型)都值得我们期待。
下面我们看看其保单利益情况:

一生中意终身寿险(分红型)带给我们超过3.0的部分,都可以被视为“超额收益”。
各个缴费期,内部回报率在不同年限,20-30年区间均稳定在3.09%-3.61%区间;
不过,想要高保底收益的朋友,选传统增额终身寿险更划算,确定可以拿到手的钱更多。
但如果包含分红预期现价,综合下来一生中意终身寿险(分红型)的收益可以突破3.5%
同时,我们结合保司的投资收益水平以及分红实现率来看,这个收益可达到的概率还是非常高的!
三、奶爸总结
一生中意终身寿险(分红型)2.5%的预定利率+红利收益,整体不输于预定利率3.5%的产品现价。
和3.0%预定利率定的增额寿险相比,牺牲的0.5%利率博弈大于1%的潜在回报,是保证利益兜底的前提下,兼顾享受未来发展红利的两全其美的产品。
在未来长期持有的情况下,无论保司背景实力、保司投资能力、以及监管严格要求管控下,其产品长期收益都是非常乐观。
奶爸也给大家推荐几款目前值得选择的终身寿险产品:
1、一生中意福享版(分红型)
中意人寿经典款——一生中意系列!
虽然保底收益都在1.3%左右,但演示利率是目前少有的4.25%产品。
叠加分红收益后,封闭期只有7年,
10年预期红利IRR达1.8%以上,最高红利IRR有机会超过3.2%,目前5款产品最高。
保单权益丰富、增值服务又多,资金周转更方便。
【适用人群】
能接受较低的确定性,来换取更高的分红预期的朋友。
2、一生中意鑫享版(分红型)
同样也出自中意人寿热门IP,但和福享版优点不一样的是,
鑫享版的保底收益更高一点,演示红利就下调了些。
30岁女性,5年交,年交10万,叠加红利收益,
封闭期只有7年,而持有10年预期IRR就超过1.5%,
最高无限接近3%!
【适用人群】
追求更稳定收益、看重保司综合实力、产品保单权益的朋友。
3、鸿利鑫享3.0(分红型)
陆家嘴国泰人寿出品,和中意人寿一样,有着20多年的分红险运营经验。
保司实力出众,产品也很优秀:
30岁女性,5年交,年交10万,单保证收益最高也超过1.5%,
如果叠加红利收益,最高超过3.1%!
可以说两者都兼得。
【适用人群】
看中保司综合实力,兼顾保底+分红的朋友。
4、悦享盈佳福享版(分红型)
中邮人寿出品,妥妥的大保司系分红险。
且投保门槛超低的,年交5000元起就能买了,普通工薪阶层都能拥有!
30岁女性,5年交,年交10万,
单看保证收益,比鸿利鑫享3.0还略高一点点。
附加红利收益后,封闭期只有6年,
持有10年,预期红利超过1.7%,最高有机会超过3.1%!
【适用人群】
看中大品牌产品、预算不多,兼顾保底+分红收益的朋友。
5、光明至尊乐享版(分红型)
光大永明人寿的爆款系列——光明至尊,一直以来好评都非常不错。
新上的光明至尊乐享版,前期现价增长非常快,
单看保证收益,回本只要8年;叠加分红只要6年。
而且,保证收益是这里面最高的:
30岁女性,5年交,年交10万,最高超过1.6%!
如果叠加红利收益,
保单第10年,预期红利IRR>2%,市场少有,
最高预期红利IRR>3%
【适用人群】
看中前期回本速度快、保证收益高,有养老社区需求朋友。
想要了解产品详细信息的朋友,也可以私聊奶爸~
微信扫一扫
微信扫一扫
关注微信
客服热线
奶爸保

