下面奶爸来给大家详细介绍一下。
一、人保寿险i无忧2.0重大疾病保险值得买吗?
i无忧2.0是一款比较标准的重疾险,保障期有70岁和终身两个可选。
必备的保障是:重疾赔1次*100%基本保额+中症60%保额*2次+轻症30%基本保额*5次+轻症/中症/重疾豁免。
还有很多不错的可选责任,比如60岁前能额外赔钱的关爱金、癌症二次、重大疾病拓展金等。
价格方面,30岁买50万保额保终身,分30年交,男性是7400元/年,女性是6950元/年。
对比起前阵子介绍的小红花致夏版要贵上一点,但我认为已经很有诚意了。
1、是大牌保险公司产品——人保寿险
全称中国人民人寿保险公司,是中国人保集团下面的人寿保险公司,跟大家熟悉的新华、平安人寿是一挂的。
重疾险的重点是看保障,不用太看保险公司,但有些同学希望找大一些的公司才安心,那i无忧就很合适,而且算是性价比很高的。
其他家的产品可比人保寿险i无忧2.0重大疾病保险贵不少,轻中症赔付的比例可能还没这么高。
2、增值服务丰富
包括重疾绿通(协助安排重疾专家门诊、住院手术等)、多学科会诊。
还有解结服务,针对肺结节、乳腺结节、甲状腺结节等症状,由北上广三甲医院权威医学专家(副主任医师及以上职称的专家)提供影像、B超等检查结果的阅片解读服务。
3、健康要求特别宽松
前面2点其他产品也能做到,但第3点就几乎是独门优势了,也是我觉得即使它贵也贵得很值得的地方。
重疾险对健康的要求还是有点高的,比如肺结节,大部分产品都是直接拒保不给买。
因为害怕未来出险的概率太高了,要赔很多,这活儿就是加钱也不想揽进来。
人保寿险i无忧2.0重大疾病保险核保宽松,但价格不便宜。

不过,有结节等异常,患病风险相对其他人来说会稍微高一点,能加点钱买到i无忧有份保障,总比裸奔要好很多。
二、人保寿险i无忧2.0重大疾病保险核保宽松吗?
到底i无忧有多宽松,哪些情况能买到呢?
简单来说就是:别家不保的,它可能保;别家保的,它要求可能更宽松。
大家可以直观地感受一下:

举个例子,1级高血压,很多产品都要核保,核保过了也可能要加费才能买,人保寿险i无忧2.0重大疾病保险低于160/100就能正常买了,很宽松。
高血糖,空腹血糖大于6.1mmol/L时大多数产品就会拒保,人保寿险i无忧2.0重大疾病保险不超过7.0可以投保。
对于甲亢、甲减、失聪等病症,大部分产品的健康告知会问到,i无忧居然都没有,符合其他健康要求就能买了,也是让我震惊了好久。
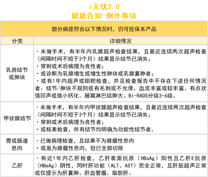
还有一些情况,虽然健康告知里问到了,但是它列了一个例外事项清单。
比如,因为下面的情况住院、手术或者长期服药,可以投保:
老实说,i无忧2.0是我接触到的重疾险里面,对健康要求更宽松的重疾险了。
三、奶爸总结
人保寿险i无忧2.0重大疾病保险核保宽松,很适合两类人群购买:
第一类:确实就是喜欢大保险公司品牌和服务的朋友,人保寿险没话说。
第二类:有一些健康异常,别的产品买不到了或者要延期才能买,可以重点考虑i无忧。
目前很多重疾险基本都支持核保(也有线上的智能核保),建议有问题可以先尝试小红花致夏版等性价比更优的产品,确实买不到再考虑i无忧。
当然了,最好的配置时机,还是年轻、啥小问题都没有的时候。
产品选择空间大,价格也便宜,更能早早享受保障,即使未来体检查出问题,也不用怕了。
奶爸也给大家推荐几款优质的重疾险产品:
1、君龙人寿超级玛丽15号
第一,结节保障超全面
自带保障在原有肺结节基础上,拓展到乳腺/甲状腺结节,范围更广了。
可以说是目前市场上,少有的三大高发结节都有保障的产品。
第二,癌症保障丰富
超玛15号的癌症保障,从早期到晚期,都安排得妥妥的。
本身自带癌症拓展金,
首次确诊原位癌/轻度癌症后,确诊恶性肿瘤—重度,额外赔50%。
如果觉得不够,还可以附加以下保障:
癌症津贴或癌症多次赔(二选一):间隔一定周期后,可以赔一笔钱用于癌症持续治疗,癌症津贴有次数限制,多次赔则不限次数。
癌症重度特药治疗金:确诊癌症后需要吃高价特药,做过相关手术可以赔50%保额。

第三,重疾多次赔灵活选
重疾多次赔可以按需选择:
65周岁版,要求是65岁前确诊,额外赔2次,每次赔120%保额;
另一版则是不限年龄,额外赔2次,每次赔120%保额。

同种不同种都赔,且同种间隔周期短,只要2年
像心脏病术后复发了也能保,不用怕赔过一次就没保障了。
【适合人群】
看中结节、癌症保障,预算不多的朋友。
2、复星联合达尔文12号
第一,自带意外重疾额外赔和住院津贴。
前者因为意外导致首次重疾,可多赔35%基本保额。
等于一张保单覆盖重疾+意外,且是保至终身的双重保障!
后者在60周岁前未发生重疾,60岁后确诊,每天给付0.1%基本保额作为住院津贴。
人一辈子不一定会得重疾,但60岁后难免因小病小痛住院,
达尔文12号这个保障,可以让不确定的赔付变得更确定。
不过,这里需要注意的是,如果后续重疾/身故/全残,
会扣掉累计已给付的住院津贴金额后,再赔付。
第二,可选责任丰富
达尔文12号多重附加保障:
重疾多次赔:分65周岁版和终身版(二选一),满足多种人群需要;
重疾保费补偿:缴费期内发生重疾返还保费,实现“重疾免单”;
疾病关爱金/顶梁柱关爱保险金:家庭责任最重阶段赔更多;
癌症津贴:癌症间隔一定周期就能获得一笔理赔金。
第三,理赔门槛更低
5种特定重疾(如严重心肌炎)、原位癌、癌症津贴赔付,都比同类产品更宽松。
【适合人群】
看重理赔门槛、重疾返还保费的朋友
3、复星联合医联有盟
第一,轻中症保障灵活
必选保障是重疾,像轻中症保障、身故保障,可以加钱获得。
如果预算有限,也可以只买个重疾,先把大病保障做好;
如果预算多一点,建议大家还是要附加轻中症保障。
第二,自带一般医疗金
医联有盟自带医疗金,非常实用:
保单前5年,每年提供报销额度=0.5%*保额,100%报销,
未用完可累计,终身有效,身故/全残一次性赔剩余额度!

像买药、体检、看牙等日常开支,都能用上。
可以说是实打实把钱返还给客户使用!
第三,健康告知非常宽松
健康告知只有4条:
比如过去1年内的检查异常、是否有被医生建议住院或手术;
过去2年内的手术情况以及过去5年内的疾病情况。
针对非常高发的甲状腺/乳腺/肺结节,没有问询是否有进行手术,也没有问询是否多发,
只要结节等级在3级以内,结节直径符合要求,就有机会标体承保!
就连癌症,如果5年前已经治愈,没有复发和转移,
同时不涉及其他健康告知,也有机会投保!
【适合人群】
有健康异常的、注重就医资源和健康管理,看中产品实用性的朋友。
4、瑞华健康华佗1号康泰版
第一,基础保障扎实
轻中重疾保障都涵盖了,且轻症+中症赔付次数共7次,
目前市场上赔付次数算比较高的。
且重疾赔完,轻中症不分组还能继续赔,
不分组的好处就在于,赔付规则更宽松。
第二,性价比高
同样50万保额,保终身,基础保障,分30年交,
30岁人群投保华佗1号康泰版,比超级玛丽和达尔文便宜100元/年!
30年下来立省3000块!
第三,可选保障丰富
如果预算比较多,还可以附加:
重疾多次赔、疾病关爱金、癌症津贴、重疾保费补偿金和身故保障。
都是目前市场上热门可选保障内容,实用性强。
【适合人群】
追求高性价比、看中基础保障全面的朋友。
微信扫一扫
微信扫一扫
关注微信
客服热线
奶爸保

