在人口老龄化加剧、保险预定利率即将下调至2.0%的当下,养老规划迫在眉睫。
谁都想晚年舒坦,不为钱犯难,可利率下行让新出的养老年金收益大概率缩水,提前锁定高收益成 “必选项”。
阳光人寿颐享阳光养老年金保险关注度飙升——它能依托当前利率,长期稳定给付现金流,抵御利率波动风险。
今天奶爸就来详细唠唠,看能否为养老加份 “确定” 保障,给晚年稳稳托底 。
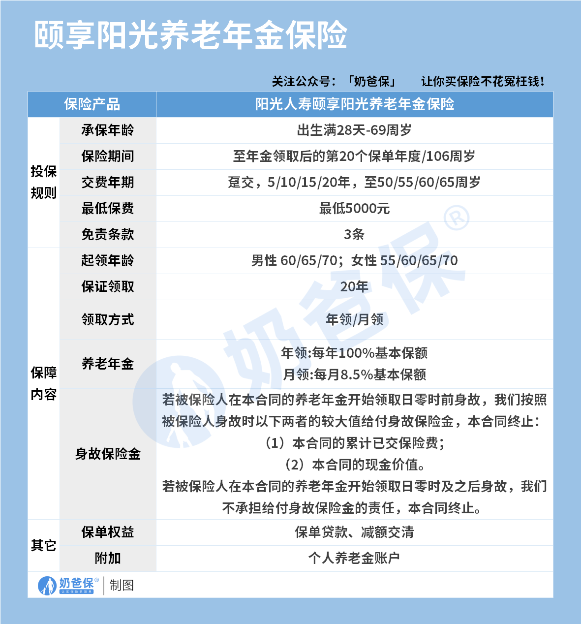
一、投保规则:谁能买、咋买更灵活?

阳光人寿颐享阳光养老年金保险从出生满28天到69周岁都能投 ,
不管是年轻小两口想提前规划,还是快退休的叔叔阿姨补养老缺口,都有机会。
缴费方式也特别多,
一次性交清行,分5年、10年、15年、20年交也成,甚至还能选交到50岁、55岁、60岁、65岁 。
比如年轻上班族,收入稳定但不高,选20年交,每年压力小;要是做生意的,手头宽裕时选趸交,也方便。
保障期限有两种选,
一种是保到领年金后20年,适合想阶段性补充养老钱的;
另一种保到106岁,就怕自己活得长,钱不够花,选这个能一直领,对抗长寿风险。
领取年龄也灵活,
女的能选55、60、65、70岁开始领,男的选60、65、70岁 。
像老师一般55岁退休,选55岁领就挺合适;男的要是延迟退休,选65岁领也对得上节奏。
二、保障内容:领钱、身故、权益咋安排?
1、养老年金咋领?
领钱方式有年领和月领。
年领就按基本保额给;月领是基本保额的8.5% 。
比如保额1万,年领就每年拿1万,月领每月拿850元。
而且保证领20年 ,就算领了几年人没了,剩下没领的10多年的钱,家人能一次性拿到。
这就很稳,不怕刚领没几年,钱就断了,给养老吃了颗“定心丸”。
2、身故怎么赔?
没开始领年金时身故,赔已交保费和现金价值里多的那个 。
比如交了10年保费,现金价值涨得比交的钱还多,家人就拿现金价值;要是现金价值没交的多,就拿已交保费。
开始领年金后,身故就不再赔身故金了,因为主要保障已经在给养老钱了,专注保证领20年的部分。
3、保单权益有啥用?
保单贷款挺实用,犹豫期过了,能借现金价值的80% ,最多借6个月 。
要是突然急需钱,比如看病、孩子结婚,就不用退保损失保障,贷点钱周转。
减额交清也贴心,要是以后没钱交保费了,能把保额降低,用现金价值抵剩下的保费,保单还继续有效 。
比如原来买的保额高,后来收入降了,这么操作就不会失去养老保障。
还能变更投保人、受益人、缴费方式这些信息 ,家里情况变了,比如换受益人、想改缴费频率,都能调整,很灵活。
三、阳光人寿颐享阳光养老年金保险收益咋样?
奶爸以30岁男士为例,年交10万,交10年,60岁开始领。

选年领的话,每年能领的金额按合同算,假设基本保额对应的年领是97512元(参考你原文逻辑 )。
从60岁开始领,保证领20年,到80岁时,累计领了242.8万,是已交保费(100万)的2.42倍 。
要是活到90岁,领的钱更多,收益就更可观。
这说明只要活得久,领的钱远超交的保费,养老补充作用明显。
四、奶爸总结
阳光人寿颐享阳光养老年金保险投保灵活,不管任何年龄和缴费能力,都能找适配的方案。
保障上,保证领20年很稳,身故也有兜底,保单权益还灵活。
收益看,长期领钱能超过已交保费,对抗长寿风险和补充养老钱都靠谱。
要是你想给晚年找份稳定的现金流,不管是年轻人提前规划,还是中老年人补养老缺口,都可以考虑它。
不过买之前,得算清楚自己的缴费能力、想啥时候领钱,确保和自己的养老规划对上号,这样才能真正用它守护好晚年生活!
奶爸也汇总了几款优质的年金险产品:

1、固收型年金险
推荐大富翁6.0,出自富德生命人寿。
目前市场少有有保证领取的年金险,安全感十足:
方案一保证领取25年;方案二保证领取已交保费。
到80岁还有一笔祝寿金到账,领100%保费,基本不少朋友以后都有机会拿到。
活多久领多久,提供细水长流的现金流:
30岁女性,5年交,年交10万,投保方案二,55岁每年都能领18930元。
【适用人群】
有养老补充需求、看中保证领取的朋友。
2、快返型年金险
推荐3款产品:蛮好的人生2025、星颐朱雀版分红型和悦活人生B款分红型。
前面一款是固收型,后面两款是分红型。
这3款产品,最快第5年起就可以开始领钱了。
以30岁女性,5年交,年交10万为例子:
蛮好的人生2025计划一:第5年领10500元;第6年~74年领9690元;
星颐朱雀版分红型:保证最低可领7992元/年;叠加分红有机会领7992~50311元/年;
悦活人生B款分红型:第5~9年保证领4290元;第10~74年则是8580元;叠加分红有机会领4290~83824元。
可以说,
蛮好的人生2025领取是非常稳定的,收益IRR在1.8%左右。
星颐朱雀版分红型保证领取高,且前期现价增长非常快!
保单第10年,收益IRR为2.129%,最高有机会超过3%!
悦活人生B款分红型,前面9年领取不高,第9年后是翻倍领取,先低后高,
且产品分红也很大方。
保单第10年,收益IRR为2.136%,最高接近3%!
【适用人群】
这3款产品可以这么选:
看中大保司、追求稳定领取,推荐蛮好的人生2025;
看中总体领取水平较高,推荐星颐朱雀版分红型;
看中养老社区、希望后面可以多领一些的朋友,推荐悦活人生B款分红型。
想要了解产品详细信息的朋友,也可以私聊奶爸~
微信扫一扫
微信扫一扫
关注微信
客服热线
奶爸保

