在保险市场上,增额终身寿险以其稳健增值和灵活规划的特性,吸引了众多投资者的目光。
海保人寿增多多 8 号便是其中颇具热度的一款产品。
不少江苏地区的朋友十分关心,自己所在区域能否投保这款产品?它又是否值得购买呢?
接下来,奶爸就来为您深度解读:
一、增多多8号江苏可以买吗?
江苏可以投保增多多8号。

不过需要注意的是,江苏被划分在非重点地区。
被保人同类型险种累计应缴费免体检规则会受到现在。
非重点地区小于等于500万以内免体检。
大家在投保的时候要留意。
二、增多多8号值得买吗?
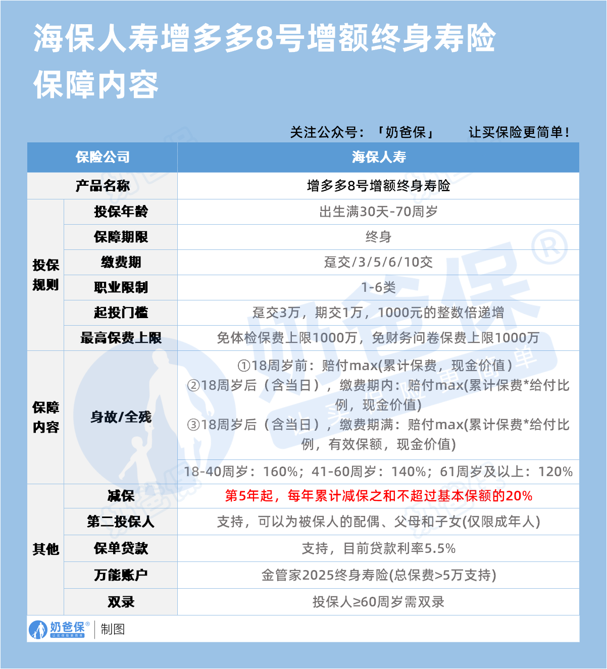
先来看看保障内容表格:

增多多 8 号是一款增额终身寿险产品,其保障内容和值得购买的程度需要综合多方面来判断:
1、保障内容
基本保障:提供身故 / 全残保障。
18 周岁之前身故 / 全残,给付已交保费 / 现金价值的较大者。
18 周岁之后,交费期间届满后的首个保单周年日(不含)之前身故 / 全残,给付已交保费 × 对应比例 / 现金价值的较大者。
18 周岁之后,交费期间届满后的首个保单周年日(含)之后身故 / 全残,给付已交保费 × 对应比例 / 现金价值 / 有效保额的较大者。
其中,对应比例为 18-40 岁是 160%,41-60 岁是 140%,61 岁及以上是 120%
2、保单权益
减保:
减保明确写进条款,每年累计申请减保之和不超过基本保额的20%,资金使用较为灵活。
保单贷款:
最高可贷现金价值的 80%,每次贷款期限最长不超过 6 个月,贷款期间保单现金价值仍会正常增长,为资金周转困难时提供便利。
3、收益分析
以35岁男性,每年缴费2万为例,分5年缴费为例:

保单第5年,保单的现金价值达到10.4万元,超过了已交保费,实现了回本。
随着时间的推移,产品的收益表现越来越高。
保单第35年,现金价值达到了21.9万元,是已交保费的2.19倍;
保单70年,现金价值达到了52万,是已交保费的5.2倍,非常可观。
4、产品优势
回本速度快:
3 交、5 交最快 4 年现金价值就能超过已交保费,趸交、3 交、10 交甚至在交费期就能实现回本,比同类产品要快。
收益表现佳:
长期 IRR 高,在市场上同类型产品中处于第一梯队。
投保宽松:
出生满 30 天到 70 周岁的人群都能投保,覆盖人群范围广。
三、奶爸总结
综合来看,海保人寿增多多 8 号在保障、收益和灵活性方面都有着出色的表现,
对于有财富规划、养老储备、资产传承等需求的人而言,是一款值得考虑的产品。
奶爸也给大家推荐几款目前值得选择的终身寿险产品:
1、如意尊(泰来2026)
出自信泰人寿,妥妥的【快速收益黑马】。
30岁女性,5年交,年交10万,
缴费期刚结束,就已经回本了!
保单第10年,复利IRR>1.6%,就跟存个国债差不多的感觉。
如果后续没有更好的选择,还可以继续存着复利增值,最高达1.95%!
【适用人群】
看中回本速度,打算当国债来用,又或者是工薪族想存钱的朋友。
2、福有余2025
太平洋人寿承保的大品牌产品,老七家出品,保司实力不用多说。
合同期内就可以减保,而这款产品封闭期也短:
30岁女性,5年交,年交10万,回本只要5年,
搭配减保规则来看,资金使用超级灵活!
收益也在线:
长期复利IRR最高达1.91%。
【适用人群】
看中品牌实力、偏好短期回本、预算有限的月光族。
3、守护神5.0尊享版
这款产品出自爱心人寿,产品收益和如意尊(泰来2026)差不多。
30岁女性,5年交,年交10万,也是保单第5年回本,
保单第1年复利IRR接近1.6%,最高复利IRR接近1.95%
【适用人群】
看中回本速度快、整体收益还不错的朋友。
4、岁岁享3.0
出自中荷人寿,和前面几款有点不同,
这款是税优产品,最高可抵扣个税2400元/年。
还提供护理保障,确诊合同约定特疾,可以获得一笔护理金。
真的就是节税+保障+增值三合一!
收益也不错的:
30岁女生,年交2400元交10年,按3级(20%税率)来算:
每年可节税480元,累计节税4800元,
保单第10年,复利IRR(含节税)达4.251%,非常高!
【适用人群】
准备即将年底了,有节税需求的朋友,可以着手安排一波!
想要了解产品详细信息的朋友,也可以私聊奶爸~
微信扫一扫
微信扫一扫
关注微信
客服热线
奶爸保

