在增额终身寿险的赛道里,一生中意福享版凭借分红型设计和稳健的身故保障,
成为不少家庭规划长期资金的选择。
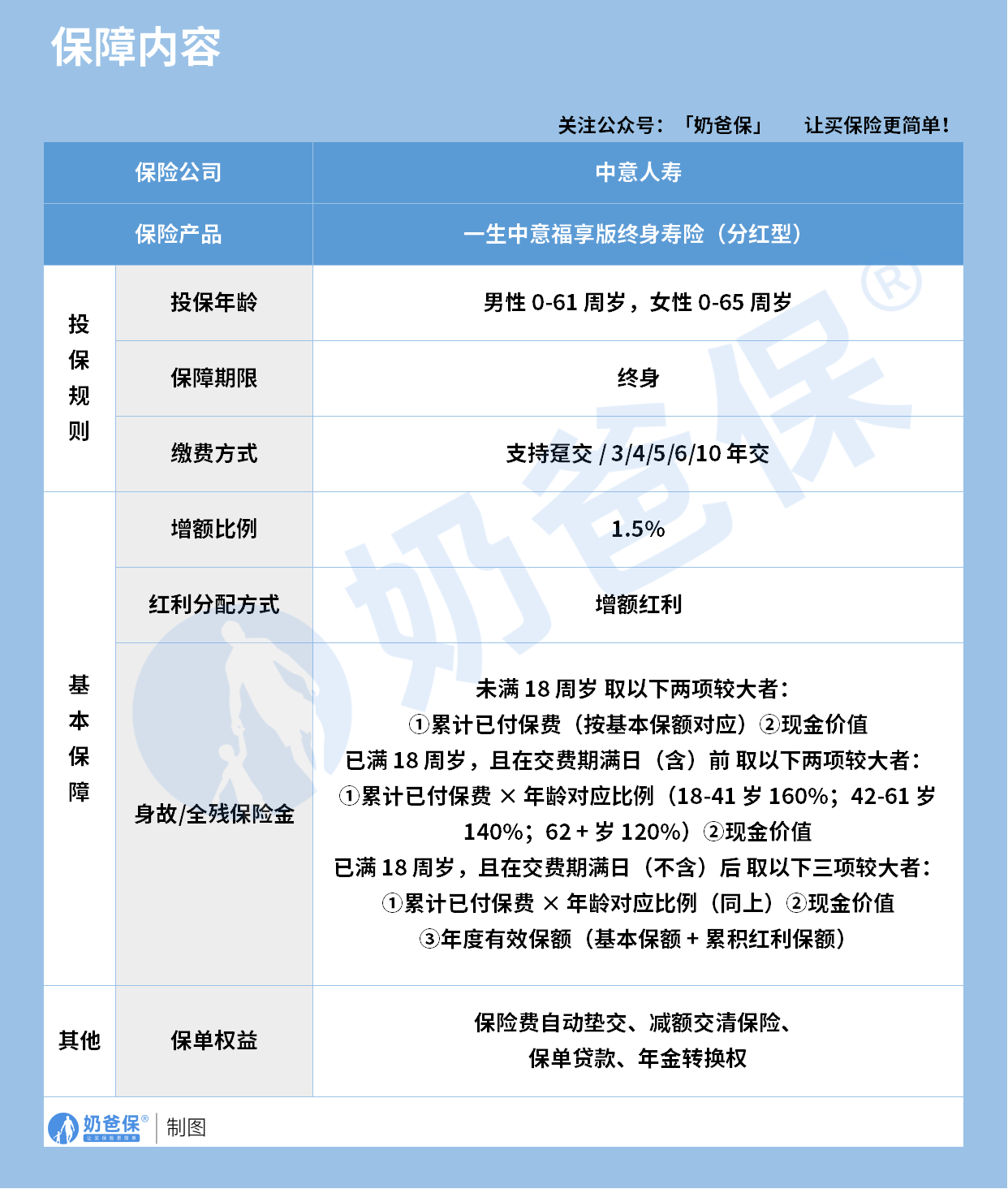
这款产品由中意人寿推出,既有增额寿的稳健底色,
又叠加了分红的收益弹性,适合希望在安全基础上博取一定收益的人群。
一、一生中意增额终身寿险优缺点有哪些?

(一)核心优势
1、身故保障设计贴合家庭责任周期
一生中意福享版的身故保障规则,充分考虑了不同人生阶段的家庭责任差异。
未满18周岁时,赔付累计已交保费与现金价值的较大者,
能为未成年子女留下确定的资金支持。已满18周岁且在交费期满日前,
按年龄对应比例赔付累计已交保费,18到41岁赔付160%,
42到61岁赔付140%,62岁及以上赔付120%,同时对比现金价值取较大者。
这一设计精准覆盖了人生中家庭责任最重的阶段,
即使在缴费期内出险,也能为家庭提供远超已交保费的经济缓冲。
交费期满日后,额外加入年度有效保额作为赔付选项,
随着时间推移,保额通过增额和分红持续增长,进一步强化了终身保障的力度。
2、增额与分红双机制提升长期收益潜力
作为分红型增额寿,产品设置了1.5%的年度增额比例,保证基本保额每年稳定增长,为收益打下坚实的保底基础。
在此之上,增额红利的分配方式让保单现金价值有机会获得额外增长。
从收益演示数据来看,20岁女性年交1万元交5年的情况下,

固定收益部分的IRR在第85年达到1.35%,含分红的IRR则能达到3.27%。
虽然分红属于非保证收益,但这一双重增长机制,
让产品在长期持有下具备了超越纯固定收益类增额寿的潜力,适合有耐心、能接受一定收益波动的投资者。
3、保单权益丰富满足多元资金需求
产品提供了保险费自动垫交、减额交清保险、保单贷款和年金转换权等多项权益。
保单贷款最高可贷现金价值的80%,能在不影响保单效力的前提下快速盘活资金,应对突发的现金流需求。
年金转换权则允许投保人在未来将保单现金价值转换为定期或终身年金,为养老规划提供了灵活的切换路径。这些权益让产品不仅具备储蓄功能,更能在人生不同阶段适配多样化的资金安排。
4、宽投保年龄与灵活缴费方式
女性投保年龄最高可达65周岁,男性最高61周岁,相较于部分仅开放到60周岁的产品,给了中老年群体更多规划终身保障的机会。
缴费方式支持趸交到10年交的多种选择,预算充足的家庭可以选择趸交快速锁定收益,普通家庭则可通过拉长缴费期减轻年度压力,用更低的年缴成本积累长期资金。
(二)潜在不足:收益与灵活性的权衡
1、收益表现依赖长期持有与分红实现
从收益演示来看,前10年的IRR增长较为平缓,
含分红的IRR在第10年仅为1.89%,直到第20年才突破2.7%。
这意味着产品的收益优势需要通过20年以上的长期持有才能充分体现。
对于短期内有资金使用需求的人群,过早退保可能面临现金价值低于已交保费的情况。
同时,分红收益并非保证,实际收益水平依赖保险公司的经营状况,
若分红不及预期,长期IRR可能会低于演示的3.27%,
需要投资者具备一定的风险认知和长期视角。
2、资金灵活性弱于中短期储蓄工具
增额终身寿险的资金提取主要通过减保或退保实现,一生中意福享版也不例外。
虽然保单贷款可以缓解短期资金压力,但减保需要遵循保险公司的规则,
通常每年减保金额不能超过已交保费的20%,且前5年退保可能产生较高的手续费。
相比银行理财或货币基金等中短期工具,产品的资金流动性明显偏弱,不适合作为家庭应急资金的储备工具。
二、一生中意增额终身寿险保费以后能取出吗?
一生中意福享版的保费并非直接取出,
而是通过现金价值的提取实现资金回笼,主要有三种方式。
第一种是减保。
在保单生效后,投保人可以申请减少基本保额,同时领取对应的现金价值。减保的金额通常受到每年不超过已交保费20%的限制,这一规则是为了保证保单的长期储蓄属性,避免短期大额提取影响保障效力。
通过多次减保,投保人可以逐步提取资金,用于子女教育、养老补充等阶段性需求。
第二种是保单贷款。
当需要短期资金周转时,投保人可以向保险公司申请保单贷款,贷款额度最高为现金价值的80%,贷款期限一般为6个月。
贷款期间,保单的增额和分红不受影响,只需按时偿还利息即可,适合应对临时的资金缺口。
第三种是退保。
如果不再需要保单保障,投保人可以申请退保,领取当前的全部现金价值。
需要注意的是,前5年退保可能会扣除一定的初始费用,导致实际领取金额低于已交保费,因此退保通常是最后的选择。
此外,产品还支持年金转换权,
投保人可以在特定时间将现金价值转换为年金,
通过定期领取的方式实现资金的长期规划,这一方式尤其适合养老阶段的现金流安排。
三、奶爸总结
一生中意福享版增额终身寿险适合三类人群。
一是有明确长期资金规划的家庭,比如为子女储备教育金或为自身规划养老金,
能够持有保单20年以上,通过时间复利实现收益增长。
二是追求稳健收益同时希望博取一定弹性的投资者,能够接受分红的不确定性,
愿意在保底收益的基础上尝试更高的长期回报。
三是需要终身身故保障的人群,尤其是家庭经济支柱,
产品的身故赔付设计可以为家人提供持续的经济保障。
对于短期内有大额资金需求、追求高流动性或更看重确定性收益的人群,
这款产品则可能不是最优选择。
在决策时,建议结合自身的资金使用周期、风险承受能力和家庭保障需求,
理性评估产品的收益与灵活性,选择最适合自己的长期资金规划工具。
奶爸也给大家推荐几款目前值得选择的终身寿险产品:
1、如意尊(泰来2026)
出自信泰人寿,妥妥的【快速收益黑马】。
30岁女性,5年交,年交10万,
缴费期刚结束,就已经回本了!
保单第10年,复利IRR>1.6%,就跟存个国债差不多的感觉。
如果后续没有更好的选择,还可以继续存着复利增值,最高达1.95%!
【适用人群】
看中回本速度,打算当国债来用,又或者是工薪族想存钱的朋友。
2、福有余2025
太平洋人寿承保的大品牌产品,老七家出品,保司实力不用多说。
合同期内就可以减保,而这款产品封闭期也短:
30岁女性,5年交,年交10万,回本只要5年,
搭配减保规则来看,资金使用超级灵活!
收益也在线:
长期复利IRR最高达1.91%。
【适用人群】
看中品牌实力、偏好短期回本、预算有限的月光族。
3、守护神5.0尊享版
这款产品出自爱心人寿,产品收益和如意尊(泰来2026)差不多。
30岁女性,5年交,年交10万,也是保单第5年回本,
保单第1年复利IRR接近1.6%,最高复利IRR接近1.95%
【适用人群】
看中回本速度快、整体收益还不错的朋友。
4、岁岁享3.0
出自中荷人寿,和前面几款有点不同,
这款是税优产品,最高可抵扣个税2400元/年。
还提供护理保障,确诊合同约定特疾,可以获得一笔护理金。
真的就是节税+保障+增值三合一!
收益也不错的:
30岁女生,年交2400元交10年,按3级(20%税率)来算:
每年可节税480元,累计节税4800元,
保单第10年,复利IRR(含节税)达4.251%,非常高!
【适用人群】
准备即将年底了,有节税需求的朋友,可以着手安排一波!
想要了解产品详细信息的朋友,也可以私聊奶爸~
微信扫一扫
微信扫一扫
关注微信
客服热线
奶爸保

