在保险市场中,爱心人寿的守护神2.0尊享版以其独特的优势脱颖而出,
对于30岁左右的打工人而言,具有极大的吸引力。
究竟守护神2.0尊享版适合30岁打工人买吗?
奶爸来为大家解读:
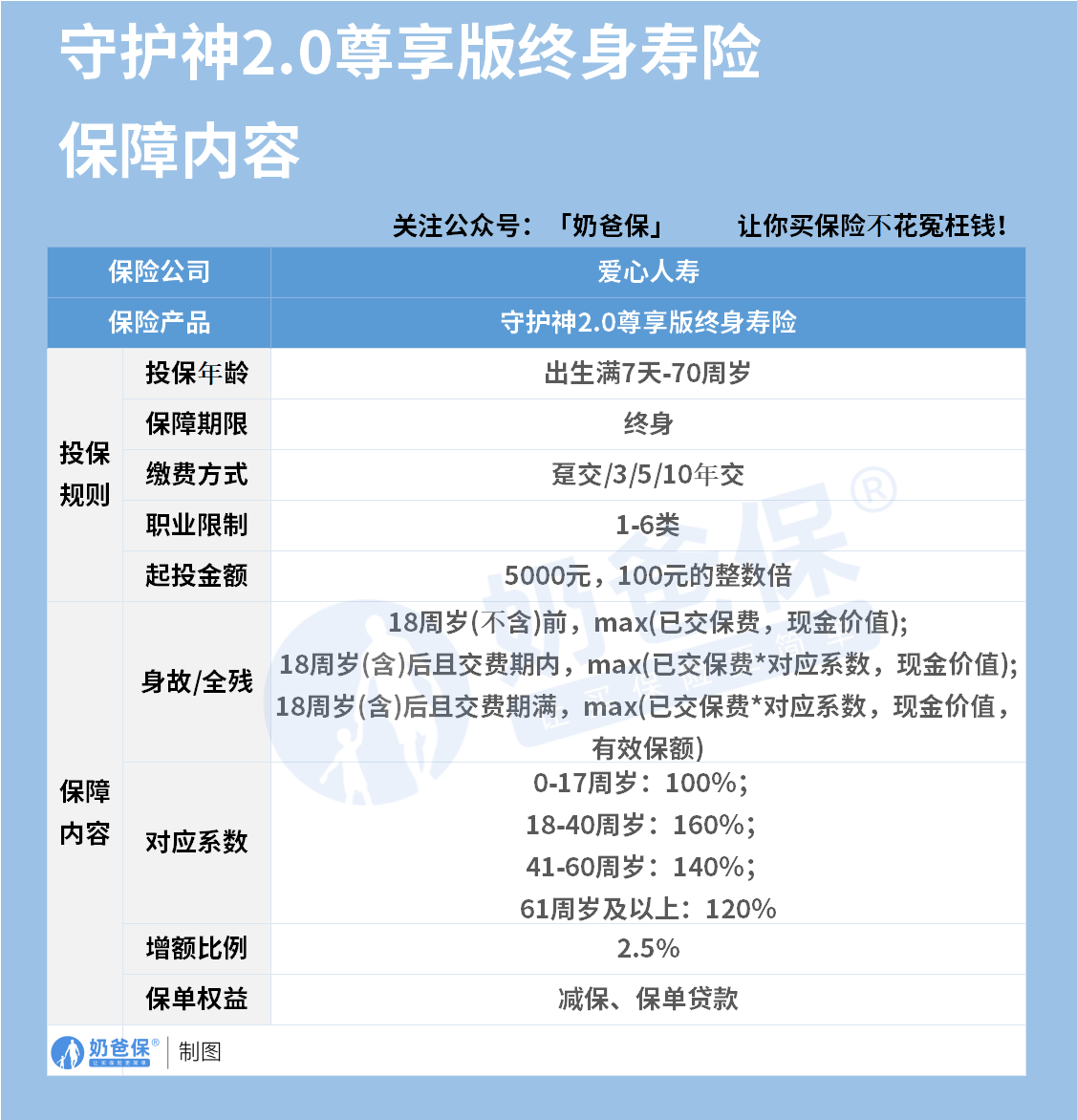
一、守护神2.0尊享版测评

守护神2.0尊享版的保障比较简单,主要是提供身故/全残保障。
身故赔付金额相当可观,能为家庭留下一笔丰厚的财富,保障家人的生活质量。
增额比例方面,守护神2.0尊享版的有效保险金额每年以2.5%递增,且这种增长是终身持续的。
这意味着,随着时间的推移,被保险人所获得的保障力度在不断增强。
保单权益方面
减保:守护神2.0尊享版支持减保功能,且减保规则相对宽松,写入合同。
每个保单年度减保金额以保单生效时基本保额的20%为限,保费满5年后每年可申请1次。
这使得投保人在面临教育金需求、资金周转等情况时,可以灵活地从保单中支取部分现金价值,满足当下的资金需求,同时又不影响保单的整体保障和收益。
保单贷款:当投保人遇到临时资金周转困难时,可向保险公司申请保单贷款,贷款金额最高可达现金价值的80%。
一般来说,保单贷款利率相对较低,能帮助投保人以较低的成本解决燃眉之急,避免陷入高息贷款的困境。
收益表现方面,

以30岁男性为例,年交10万,分5年缴费为例。
保单第5年,现金价值达到了52万,超过已交保费实现回本,速度还是比较快的。
随着时间的推移,产品的收益越来越高。
保单第50年,现金价值达到了158万,是已交保费的3倍多,
这笔钱无论是用于养老提高晚年生活质量,还是用于财富的传承,都是非常充足的。
二、守护神2.0尊享版适合30岁打工人买吗?
一款产品是否适合投保,徐亚考虑多方面的因素。
30岁的打工人大多已经在职场中积累了一定的工作经验和收入,但同时也面临着生活中的各种压力,如购房、育儿、赡养父母等。
此时,他们迫切需要进行合理的财富规划,为未来的生活奠定坚实的基础。
守护神2.0尊享版的低投保门槛正好满足了这一需求,它支持出生满7天-70周岁的人群投保,1-6类职业均可承保,最低5000元即可起投。
对于30岁收入相对有限的打工人来说,每月少喝几杯奶茶,就能轻松开启自己的财富规划之旅,通过长期的复利增值,实现财富的稳步增长。
30岁这个年龄段的人群,生活中充满了各种不确定性。
可能会面临失业、疾病等风险,一旦发生,将对家庭经济造成巨大冲击。
守护神2.0尊享版提供的终身身故/全残保障,为他们解决了后顾之忧。
若不幸遭遇意外,家人能够获得一笔可观的赔付,维持家庭的正常运转,保障家人的生活质量。
有了这款保险的保障,家人可以用赔付金偿还债务、保障孩子的教育,让家庭生活得以继续。
随着年龄的增长,养老问题逐渐成为30岁打工人需要考虑的重要事项。
但由于社会养老保障的局限性,仅依靠社保养老可能无法满足退休后的生活需求。
守护神2.0尊享版的长期储蓄功能和稳定的收益增长,为打工人提供了一个可靠的养老规划工具。
通过早期的持续投入,利用复利的力量,在退休时能够积累一笔可观的资金,补充养老金,让自己在晚年能够过上舒适、有尊严的生活。
奶爸在上面部分也以30岁男性做了一个收益演算,可以看到在时间的复利下,收益非常可观,这笔钱可以作为养老金的补充,大大提高退休后的生活品质。
考虑到,30岁的打工人在生活中可能会遇到各种突发情况,对资金的灵活性有一定要求。
守护神2.0尊享版的减保和保单贷款功能,恰好满足了这一需求。
在孩子升学需要教育金、自己想要创业需要资金支持等情况下,可以通过减保从保单中支取部分现金价值;
若只是短期资金周转困难,可申请保单贷款,待资金宽裕后再归还贷款。
这种灵活的资金使用方式,让打工人在面对生活中的各种变化时,能够更加从容应对。
综合多个方面来看,守护神2.0尊享版还是比较适合30岁打工人投保的。
三、奶爸总结
综上所述,守护神2.0尊享版在保障与收益上的双重优势,与30岁打工人的生活现状、经济压力和未来规划高度契合。
它不仅是一份抵御风险的保障,更是一份陪伴成长的财富规划伙伴。
奶爸也给大家推荐几款目前值得选择的终身寿险产品:
1、如意尊(泰来2026)
出自信泰人寿,妥妥的【快速收益黑马】。
30岁女性,5年交,年交10万,
缴费期刚结束,就已经回本了!
保单第10年,复利IRR>1.6%,就跟存个国债差不多的感觉。
如果后续没有更好的选择,还可以继续存着复利增值,最高达1.95%!
【适用人群】
看中回本速度,打算当国债来用,又或者是工薪族想存钱的朋友。
2、福有余2025
太平洋人寿承保的大品牌产品,老七家出品,保司实力不用多说。
合同期内就可以减保,而这款产品封闭期也短:
30岁女性,5年交,年交10万,回本只要5年,
搭配减保规则来看,资金使用超级灵活!
收益也在线:
长期复利IRR最高达1.91%。
【适用人群】
看中品牌实力、偏好短期回本、预算有限的月光族。
3、守护神5.0尊享版
这款产品出自爱心人寿,产品收益和如意尊(泰来2026)差不多。
30岁女性,5年交,年交10万,也是保单第5年回本,
保单第1年复利IRR接近1.6%,最高复利IRR接近1.95%
【适用人群】
看中回本速度快、整体收益还不错的朋友。
4、岁岁享3.0
出自中荷人寿,和前面几款有点不同,
这款是税优产品,最高可抵扣个税2400元/年。
还提供护理保障,确诊合同约定特疾,可以获得一笔护理金。
真的就是节税+保障+增值三合一!
收益也不错的:
30岁女生,年交2400元交10年,按3级(20%税率)来算:
每年可节税480元,累计节税4800元,
保单第10年,复利IRR(含节税)达4.251%,非常高!
【适用人群】
准备即将年底了,有节税需求的朋友,可以着手安排一波!
想要了解产品详细信息的朋友,也可以私聊奶爸~
微信扫一扫
微信扫一扫
关注微信
客服热线
奶爸保

