当下复杂多变的经济环境中,人们对于家庭财富的保障与增值也是愈发重视。
鑫盈家终身寿险作为一款由中英人寿承保的产品,以其独特的设计和功能,为注重家庭财富传承或长期资金规划的人群提供了一个值得深入探讨的选择。
那么,它究竟是否值得购买?收益表现又如何呢?
下面奶爸来给大家详细介绍一下。
一、中英鑫盈家终身寿险值得买吗?
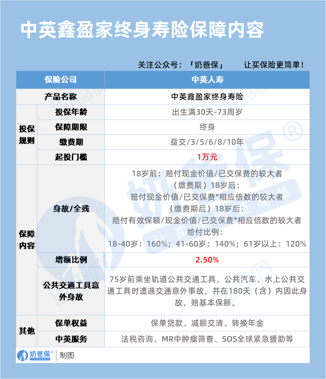
先来看看中英鑫盈家终身寿险的保障内容表格:

下面奶爸来介绍一下中英鑫盈家终身寿险的亮点:
1、投保灵活
中英鑫盈家终身寿险投保年龄范围广,从出生满30天的婴儿,到73周岁的老年人,都可以投保,真正实现了全年龄段的覆盖。
缴费期限方面,既支持趸交,让资金充裕的人士能够便捷地完成投保。
也提供分3年、5年、6年、8年、10年缴费的多种选择,满足不同经济状况家庭的资金安排需求。
最低仅1万元的起投门槛,更是让无论是预算有限的普通家庭,还是追求更高保障额度的富裕家庭,都能找到适合自己的投保方式。
3、终身守护
中英鑫盈家终身寿险终身的身故保障,为被保人及其家庭提供了可靠的经济后盾。
赔付比例还根据不同年龄阶段进行了科学划分:
18 - 40岁赔付160%,41 - 60岁赔付140%,61岁以上赔付120%,这种设计既考虑到了被保险人在不同人生阶段的经济责任和保障需求,又兼顾了保障与收益的平衡。
此外,保额每年以2.5%的复利增长,随着时间的推移,长期复利效应将愈发显著,为家庭财富的积累和传承奠定坚实基础。
3、保单权益与服务丰富
中英鑫盈家终身寿险还为客户提供了丰富的可选保障与权益。
在公共交通意外保障方面,75岁前若因轨道、公交、水上交通工具意外身故,可额外赔付基本保额,为出行增添了一份安心。
保单权益方面,
支持保单贷款、减额交清、转换年金等功能,使得资金的使用更加灵活。
当客户面临突发的资金需求时,可通过保单贷款快速获取资金;
而减额交清和转换年金功能,则为客户在不同人生阶段的财务规划提供了更多选择。
此外,
提供的法税咨询、肿瘤筛查(MR中肿瘤筛查)、全球紧急救援(SOS)等增值服务,
进一步提升了产品的综合价值,让客户在享受保险保障的同时,还能获得专业的咨询和紧急救援服务。

二、中英鑫盈家终身寿险收益表现好吗?
中英鑫盈家终身寿险的核心优势在于“保额复利增长 + 现金价值长期增值”。
为了更直观地了解其收益情况,奶爸将通过两个典型案例进行分析:
1、为自己投保
45岁的企业主英先生,在事业取得一定成就后,希望实现家庭财富的稳健增值,并提前规划财富传承。
经过深思熟虑,他选择了中英鑫盈家终身寿险,趸交了100万元。

在保单第5年,现金价值就达到了106.2万,不仅实现了回本,还获得了6.2万的收益,充分展现了产品在短期内的增值能力。
随着时间的推移,到第30年,现金价值更是达到了194.8万,接近保费的2倍,年均复利约2.5%,长期的复利增值效果显著。
此外,若英先生在75岁前因公共交通意外身故,还可额外获赔94万基本保额,为家庭提供了更强大的经济保障。
对于像英先生这样的企业主来说,通过保单贷款功能,还可以在不影响保障的前提下盘活资金,满足企业经营或其他方面的资金需求,同时为子女预留免税传承资产,实现财富的平稳传承。
2、为孩子投保
年轻的妈妈黄女士,为了给6个月大的女儿提前储备教育金或婚嫁金,选择了中英鑫盈家终身寿险,年交10万,5年累计缴费50万,保障终身。

在保单第5年,现金价值达到51.29万,超过了已交保费,实现了回本。
当孩子成长到50岁时,保单的现金价值达到了155.73万,是已交保费的3倍以上,充分体现了长期复利的强大威力。
孩子成年后,还可以根据自己的需求选择减额交清或转换年金,用于教育、创业或养老等方面,为孩子的未来提供了更多的经济支持。
通过这种方式,黄女士不仅用保险锁定了长期利率,规避了未来利率下行的风险,还为女儿提供了一份终身的保障。
三、奶爸总结
中英鑫盈家终身寿险是一款“保障 + 储蓄”双优的产品,尤其适合注重安全性与长期规划的客户。
它以其灵活的投保方式、全面的保障功能、稳定的收益表现和丰富的附加权益,提供了一个可靠的家庭财富规划方案。
此外,2.5%的复利虽然适合稳健型客户,但对于追求更高收益、风险承受能力较强的激进人来说,可以考虑搭配分红型终身寿险等产品,以实现资产的多元化配置。
奶爸也给大家推荐几款目前值得选择的终身寿险产品:
1、如意尊(泰来2026)
出自信泰人寿,妥妥的【快速收益黑马】。
30岁女性,5年交,年交10万,
缴费期刚结束,就已经回本了!
保单第10年,复利IRR>1.6%,就跟存个国债差不多的感觉。
如果后续没有更好的选择,还可以继续存着复利增值,最高达1.95%!
【适用人群】
看中回本速度,打算当国债来用,又或者是工薪族想存钱的朋友。
2、福有余2025
太平洋人寿承保的大品牌产品,老七家出品,保司实力不用多说。
合同期内就可以减保,而这款产品封闭期也短:
30岁女性,5年交,年交10万,回本只要5年,
搭配减保规则来看,资金使用超级灵活!
收益也在线:
长期复利IRR最高达1.91%。
【适用人群】
看中品牌实力、偏好短期回本、预算有限的月光族。
3、守护神5.0尊享版
这款产品出自爱心人寿,产品收益和如意尊(泰来2026)差不多。
30岁女性,5年交,年交10万,也是保单第5年回本,
保单第1年复利IRR接近1.6%,最高复利IRR接近1.95%
【适用人群】
看中回本速度快、整体收益还不错的朋友。
4、岁岁享3.0
出自中荷人寿,和前面几款有点不同,
这款是税优产品,最高可抵扣个税2400元/年。
还提供护理保障,确诊合同约定特疾,可以获得一笔护理金。
真的就是节税+保障+增值三合一!
收益也不错的:
30岁女生,年交2400元交10年,按3级(20%税率)来算:
每年可节税480元,累计节税4800元,
保单第10年,复利IRR(含节税)达4.251%,非常高!
【适用人群】
准备即将年底了,有节税需求的朋友,可以着手安排一波!
想要了解产品详细信息的朋友,也可以私聊奶爸~
微信扫一扫
微信扫一扫
关注微信
客服热线
奶爸保

