海保福满满6号养老年金险可以为50周岁及以下人群提供保障,海保福满满之前有分红型增额寿,这一次是年金险,为被保人提供稳定保障。
那么海保福满满6号养老年金险有哪些保障呢?能给消费者带来多少年金保障呢?
下面我们就对相关问题展开分析。
一、海保福满满6号养老年金险怎么样?
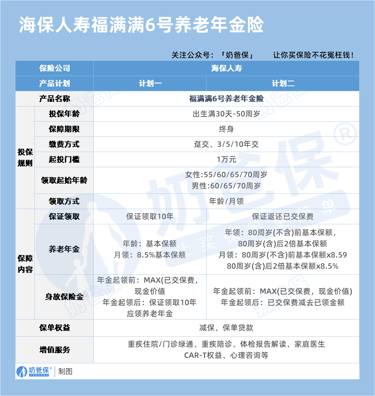
为了让大家可以更好地了解海保福满满6号养老年金险的保障情况,奶爸已经将它主要内容整理在下面的表格中:

1. 投保规则
海保福满满6号养老年金险最高支持50周岁人群投保,相较于主流产品,投保年龄范围稍窄。
不过这款产品提供的终身稳定保障,缴费期一共有4个,分别为趸交、3年、5年和10年。
趸交门槛为3万元;分期缴则是1万元。
2. 保障内容
福满满6号养老年金险一共有2个年金领取计划,女性最早55岁领取;男性则是60周岁。
若是选择计划1,年领基本保额;身故保证领取10年;
如果选择计划2开始领取至80周岁前领取基本保额,80周岁及之后领取2倍基本保额;身故保证返还保费。
除了身故和年金保障外,海保福满满6号养老年金险还支持减保,同时还有海保人寿提供的增值服务,包含重疾绿通、电话问诊等,不过需要满足一定的保费要求,若是想要了解详情,可以私信奶爸咨询。
综合而言,海保福满满6号养老年金险保障中规中矩,而且领取计划灵活,大家可以根据自己的需求选择合适的领取计划。
二、海保福满满6号养老年金险收益如何?
通过上面的分析相信大家对海保福满满6号养老年金险已经有所了解,下面我们看看投保这款产品能带来多高的年金保障。
我们以长寿人群投保,注重高龄养老质量为例子进行分析。
今年40岁的杨先生家族有长寿基因,计划投保一份年金险提高自己老年生活质量。
他选择投保计划2,5年缴费,每年交10万,70岁开始领取,下面是这一份保单的收益表现:
杨先生在70岁到80岁(不含)时每年可以领取46550元;80岁及之后每年可以领取93100元,只要杨先生足够长寿,可以领取的年金是已交保费的几倍。
而且就算在未领取前,杨先生48岁时,保单现价就超过累计已交保费,回本速度也是比较快的。
哪怕是没有领取年金之前,海保福满满6号养老年金险最高现价也达到了80多万,表现确实不错。
若是您想要了解投保计划1的收益情况,可以微信搜一搜关注“奶爸保”咨询。
三、奶爸总结
海保福满满6号养老年金险保障终身稳定,年金领取确定,可以提前为将来做资金规划,不受利率下行影响。
不过不包含意外医疗、疾病等健康保障,若是想要获得基础保障,需要配置健康类保险。
奶爸也汇总了几款优质的年金险产品:

1、固收型年金险
推荐大富翁6.0,出自富德生命人寿。
目前市场少有有保证领取的年金险,安全感十足:
方案一保证领取25年;方案二保证领取已交保费。
到80岁还有一笔祝寿金到账,领100%保费,基本不少朋友以后都有机会拿到。
活多久领多久,提供细水长流的现金流:
30岁女性,5年交,年交10万,投保方案二,55岁每年都能领18930元。
【适用人群】
有养老补充需求、看中保证领取的朋友。
2、快返型年金险
推荐3款产品:蛮好的人生2025、星颐朱雀版分红型和悦活人生B款分红型。
前面一款是固收型,后面两款是分红型。
这3款产品,最快第5年起就可以开始领钱了。
以30岁女性,5年交,年交10万为例子:
蛮好的人生2025计划一:第5年领10500元;第6年~74年领9690元;
星颐朱雀版分红型:保证最低可领7992元/年;叠加分红有机会领7992~50311元/年;
悦活人生B款分红型:第5~9年保证领4290元;第10~74年则是8580元;叠加分红有机会领4290~83824元。
可以说,
蛮好的人生2025领取是非常稳定的,收益IRR在1.8%左右。
星颐朱雀版分红型保证领取高,且前期现价增长非常快!
保单第10年,收益IRR为2.129%,最高有机会超过3%!
悦活人生B款分红型,前面9年领取不高,第9年后是翻倍领取,先低后高,
且产品分红也很大方。
保单第10年,收益IRR为2.136%,最高接近3%!
【适用人群】
这3款产品可以这么选:
看中大保司、追求稳定领取,推荐蛮好的人生2025;
看中总体领取水平较高,推荐星颐朱雀版分红型;
看中养老社区、希望后面可以多领一些的朋友,推荐悦活人生B款分红型。
想要了解产品详细信息的朋友,也可以私聊奶爸~
微信扫一扫
微信扫一扫
关注微信
客服热线
奶爸保

