随着经济的蓬勃发展和科技的突飞猛进,全球人口的寿命不断延长,这不仅深刻地改变了我们的生活方式和需求,也带来了如人口老龄化等新的社会挑战。
在这样的大环境下,确保个人和家庭的财务安全变得尤为重要。
增额终身寿险因其灵活性、安全性以及抗通胀的特性,成为许多人的首选。
中汇人寿传家保(臻享)终身寿险不仅投保门槛友好,收益稳增值,现金价值超过已交保费的速度也很快。
下面奶爸来给大家详细介绍一下。
一、中汇人寿传家保(臻享)终身寿险亮点有哪些?
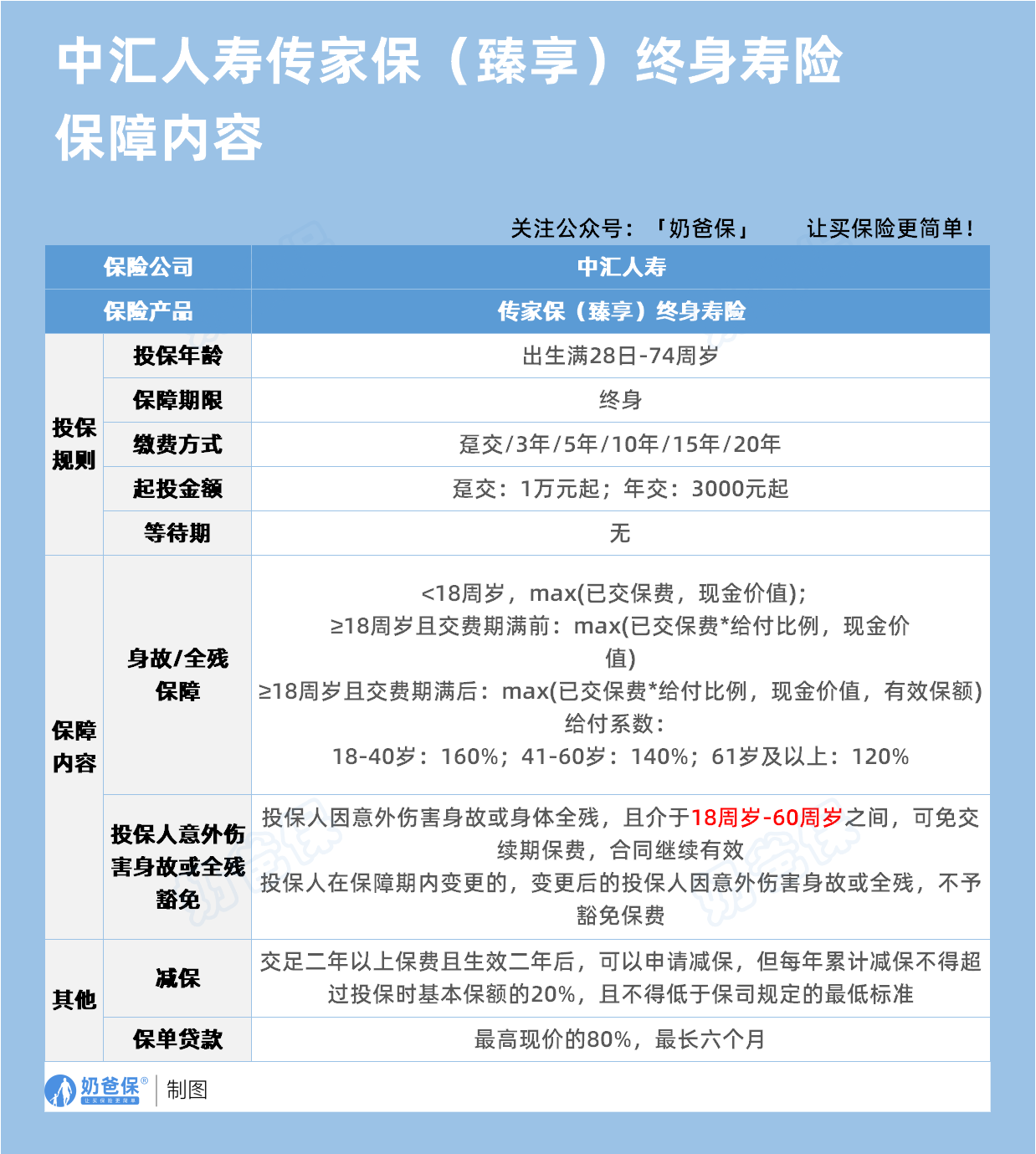
先来看看中汇人寿传家保(臻享)终身寿险的保障内容表格:

我们来中汇人寿传家保(臻享)终身寿险的亮点:
1、最高74岁可投,支持人核/智核、第二投保人
中汇人寿传家保(臻享)终身寿险最高支持74岁人群购买,且交费期可选趸交/3年/5年/10年/15年/20年,
不论是男女老少,高净值人群还是刚入社会没有太多积蓄的年轻人,都能够轻松投保。
还支持人工核保、智能核保,投保流程十分便捷,可以设置第二投保人,满足客户多样化的保单需求。
2、现金价值终身稳定递增
对于追求保单灵活性的客户来说,传家保的减保功能和保单贷款功能便值得关注。
其中,减保规则白纸黑字写入条款当中,保费交足2年以上且合同生效2年后即可减保,每年限额投保时基本保额的20%
如果不想减损保单利益,又想应对一时的资金缺口,还可以选择保单贷款,最高可贷80%现金价值。
而且贷款利率相对较低、放款速度快、额度相对较高,6个月内还款即可。
3、回本速度快
奶爸以30岁女性,年交5万,3年交为例,利益演示表如下:

在3年交情况下,第五年现金价值就超过了已交保费,增值速度在当前市场十分优秀。
被保人80岁时,保单现金价值为469850,IRR达到2.36%;
被保人100岁时,保单现金价值约为870700,IRR达到2.4%!
总的来说,
中汇人寿传家保(臻享)终身寿险初期的现金价值增长较快,从第3年开始,现金价值和身故/全残保险金将持续增长。
随着时间的推移,现金价值的增长有助于提高保单的收益,同时身故/全残保险金的增长也增加了保障力度。
4、承保公司实力强
传家保(臻享)终身寿险的承保公司是中汇人寿,保司大股东是中央汇金,其为隶属于我国经济领域唯一的正部级央企,世界较大的金融集团之一的中投集团。
中央汇金直接控股、参股的银行、证券、保险等19家金融机构。
二、奶爸总结
中汇人寿传家保(臻享)终身寿险在现金价值增值速度、投保规则、减保灵活度、品牌实力上表现都很不错,
有了这样一份稳健增值的保单,对于被保人来说,无疑会降低经济风险,让生活更安心。
奶爸也给大家推荐几款目前值得选择的终身寿险产品:
1、如意尊(泰来2026)
出自信泰人寿,妥妥的【快速收益黑马】。
30岁女性,5年交,年交10万,
缴费期刚结束,就已经回本了!
保单第10年,复利IRR>1.6%,就跟存个国债差不多的感觉。
如果后续没有更好的选择,还可以继续存着复利增值,最高达1.95%!
【适用人群】
看中回本速度,打算当国债来用,又或者是工薪族想存钱的朋友。
2、福有余2025
太平洋人寿承保的大品牌产品,老七家出品,保司实力不用多说。
合同期内就可以减保,而这款产品封闭期也短:
30岁女性,5年交,年交10万,回本只要5年,
搭配减保规则来看,资金使用超级灵活!
收益也在线:
长期复利IRR最高达1.91%。
【适用人群】
看中品牌实力、偏好短期回本、预算有限的月光族。
3、守护神5.0尊享版
这款产品出自爱心人寿,产品收益和如意尊(泰来2026)差不多。
30岁女性,5年交,年交10万,也是保单第5年回本,
保单第1年复利IRR接近1.6%,最高复利IRR接近1.95%
【适用人群】
看中回本速度快、整体收益还不错的朋友。
4、岁岁享3.0
出自中荷人寿,和前面几款有点不同,
这款是税优产品,最高可抵扣个税2400元/年。
还提供护理保障,确诊合同约定特疾,可以获得一笔护理金。
真的就是节税+保障+增值三合一!
收益也不错的:
30岁女生,年交2400元交10年,按3级(20%税率)来算:
每年可节税480元,累计节税4800元,
保单第10年,复利IRR(含节税)达4.251%,非常高!
【适用人群】
准备即将年底了,有节税需求的朋友,可以着手安排一波!
想要了解产品详细信息的朋友,也可以私聊奶爸~
微信扫一扫
微信扫一扫
关注微信
客服热线
奶爸保

