大家养老鑫享久久双子星A养老年金是一款为被保人提供稳定保障的养老年金产品。
可以保至被保人 99 周岁,在人生的各个阶段,从步入老年生活开始,被保人能长期获得一份可靠的保障。
下面奶爸来给大家详细介绍一下。
一、大家养老鑫享久久双子星A养老年金优缺点有哪些?
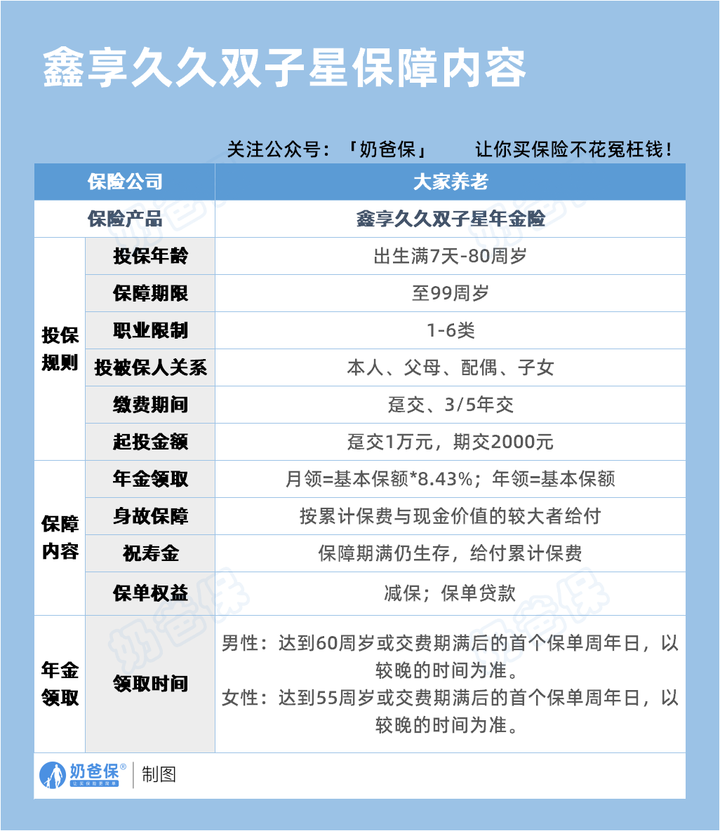
先来看看大家养老鑫享久久双子星A养老年金的保障内容表格:

大家养老鑫享久久双子星A养老年金的优点
1、承保条件宽松
大家养老鑫享久久双子星A养老年金的投保年龄为 0 - 80 周岁,覆盖了从婴幼儿到高龄老人的广泛人群。
保障期限至 99 周岁,可以为被保险人提供持续的经济支持。
无论是为孩子提前储备养老金,还是为中老年人提供养老保障,都具有较高的适用性,尤其对年龄较大但仍有养老规划需求的人群来说是难得的机会。
而且分期交2000元起投,趸交是1万元起投,投保门槛较低,即使预算有限也有机会获得理财机会。
2、年金领取灵活
领取时间灵活:女性被保人在小于 55 周岁时投保,可在 55 周岁开始领取年金;大于等于 55 周岁投保,则领取时间为投保年龄加 1
男性被保人小于 60 周岁投保的,60 周岁开始领取;大于等于 60 周岁投保的,领取时间为投保年龄加 1
这种设置可以满足不同人群的养老规划需求,根据自己的实际情况选择合适的领取时间。
提供年领和月领两种领取方式,年领按基本保额的 100% 给付,月领按基本保额的 8.43% 给付。投保人可以根据自己的资金使用习惯和需求进行选择,方便规划日常生活资金。
3、有祝寿金保障
在保险期间届满时仍生存,可获得累计已交保费作为祝寿金奖励,这对于长寿的被保险人来说是一项额外的福利,能够进一步提高养老生活的质量。
4、保单权益实用
支持保单贷款:在投保人资金紧张时,可以通过保单贷款获取一定的资金,解决短期的资金周转问题,且不影响保单的保障效力。
支持减保:减保规则明确写入合同,投保人可以根据自己的需求,在一定条件下减少保险金额,支取部分现金价值,用于应对突发的资金需求或其他财务规划。
还提供隔代投保和第二投保人等权益,增加了保单的灵活性和实用性,满足了不同投保人的个性化需求。
大家养老鑫享久久双子星A养老年金的缺点,
大家养老鑫享久久双子星A养老年金保障相对简单,无法满足消费者的医疗、意外等保障。
领取年龄相对单一,
虽然该产品在领取时间上有一定的灵活性,但整体来看,领取年龄的选择范围还是相对较窄。对于一些希望在更年轻或更晚的年龄开始领取养老金的人来说,可能无法满足其个性化需求
收益表现中规中矩,
与市场上一些高收益的年金险产品相比,鑫享久久双子星 A 款的收益表现较为一般。在同等缴费金额和缴费期限的情况下,其后期的年金领取金额和总收益可能不如一些收益较高的竞品。
二、大家养老鑫享久久双子星A养老年金可靠吗?
介绍完对大家养老鑫享久久双子星A养老年金的保障内容,我们来看看其承保公司——大家养老。
大家养老保险公司作为大家保险集团的一部分,拥有强大的背景和坚实的财务基础。
1、公司背景
大家养老保险是大家保险集团旗下的专业养老保险公司,集团由中国保险保障基金、中国石油化工集团、上海汽车工业(集团)共同出资,注册资本高达203.6亿元,显示了其雄厚的资本实力。

大家养老保险成立于2013年,注册资本金33亿元,是一家持有保险经营许可证的正规保险公司,为长期稳定的养老保障业务提供了坚实的基础。
2、产品与创新能力
提供丰富的养老保险产品线,包括传统年金保险、终身寿险,以及分红型、万能型等创新养老保险产品,满足多样化的养老规划需求。
增额终身寿险产品以其高现金价值,适合作为养老金和财富传承的选择;
年金险产品则专注于提供高领取的纯养老年金,提供灵活的领取方式和保证领取期,以满足客户的个性化需求。
3、财务状况与偿付能力
财务状况是衡量保险公司可靠性的关键指标。
2024年第2季度,大家养老保险的核心偿付能力充足率和综合偿付能力充足率分别达到388.39%和406.28%,远超监管要求,风险综合评级为BBB

这一数据显示了公司强大的偿付能力,能够确保客户的合法权益得到保障,并满足未来可能的赔付需求。
综上,大家养老保险凭借其强大的集团背景、丰富的产品线、创新能力以及稳健的财务状况和偿付能力,为客户提供了可靠的养老保障服务。
三、奶爸总结
大家养老鑫享久久双子星A养老年金起投门槛低,有丰富的保单权益,承保公司实力也不错,大家可以放心投保。
适合有长期财富规划需求、追求稳定收益、注重资产传承、有养老规划,且具备一定经济基础和风险承受能力较低的人群购买。
奶爸也汇总了几款优质的年金险产品:

1、固收型年金险
推荐大富翁6.0,出自富德生命人寿。
目前市场少有有保证领取的年金险,安全感十足:
方案一保证领取25年;方案二保证领取已交保费。
到80岁还有一笔祝寿金到账,领100%保费,基本不少朋友以后都有机会拿到。
活多久领多久,提供细水长流的现金流:
30岁女性,5年交,年交10万,投保方案二,55岁每年都能领18930元。
【适用人群】
有养老补充需求、看中保证领取的朋友。
2、快返型年金险
推荐3款产品:蛮好的人生2025、星颐朱雀版分红型和悦活人生B款分红型。
前面一款是固收型,后面两款是分红型。
这3款产品,最快第5年起就可以开始领钱了。
以30岁女性,5年交,年交10万为例子:
蛮好的人生2025计划一:第5年领10500元;第6年~74年领9690元;
星颐朱雀版分红型:保证最低可领7992元/年;叠加分红有机会领7992~50311元/年;
悦活人生B款分红型:第5~9年保证领4290元;第10~74年则是8580元;叠加分红有机会领4290~83824元。
可以说,
蛮好的人生2025领取是非常稳定的,收益IRR在1.8%左右。
星颐朱雀版分红型保证领取高,且前期现价增长非常快!
保单第10年,收益IRR为2.129%,最高有机会超过3%!
悦活人生B款分红型,前面9年领取不高,第9年后是翻倍领取,先低后高,
且产品分红也很大方。
保单第10年,收益IRR为2.136%,最高接近3%!
【适用人群】
这3款产品可以这么选:
看中大保司、追求稳定领取,推荐蛮好的人生2025;
看中总体领取水平较高,推荐星颐朱雀版分红型;
看中养老社区、希望后面可以多领一些的朋友,推荐悦活人生B款分红型。
想要了解产品详细信息的朋友,也可以私聊奶爸~
微信扫一扫
微信扫一扫
关注微信
客服热线
奶爸保

