年金险一个非常靠谱的养老工具,能够提高我们晚年的生活质量。
奶爸今天为大家介绍的是富德大富翁3.0年金保险。
究竟富德大富翁3.0年金保险保障怎么样?收益表现如何?
奶爸来为大家解读:
富德大富翁3.0年金保险保障怎么样?
富德大富翁3.0年金保险收益表现如何?
奶爸总结
一、富德大富翁3.0年金保险保障怎么样?

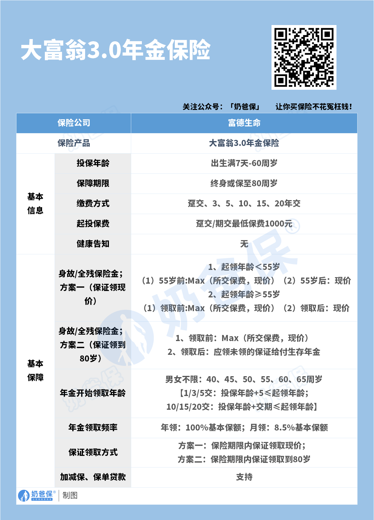
富德生命大富翁3.0年金保险是一款面向0-60周岁人群的保险产品,支持多种交费方式,包括趸交、3/5/10/15/20年交,保险期间可选终身或至80周岁。
生存金领取方式灵活,可年领或月领,领取年龄最早可达40岁,最高可支持65周岁。
相较于市场上其他年金保险产品,领取年龄更早,为希望提前退休的消费者提供了更多选择。
投保门槛低至1000元起,既适合经济条件有限的消费者,也满足了高净值人群的投资需求。
再看身故保障,有两种:
方案一根据领取年龄和身故时间的不同,分别按照已交保费和现金价值的较大者进行赔付;
方案二则侧重于保证领取至80岁的风险保障,每年实际领取金额相对较低。
这两种方案能够满足不同消费者的风险承受能力和保障需求。
而收益方面,在保险合同中已经约定好交多少领多少,不受后续市场利率波动影响,可定期领取或终身领取,其中定期领取可以保证领取至80岁。
此外,这款产品还有加减保和保单贷款,保单持有期间我们可以灵活操作资金用途。
以上,是富德生命大富翁3.0年金保险的基本信息,如有想了解的内容可以来找奶爸咨询~
二、富德大富翁3.0年金保险收益表现如何?

我们直接来看演示情况:
投保领取方式为方案二,也就是保证领取至80岁;
条件为40岁的男性投保人,每年支付10万元,连续支付3年,总计支付30万元,保险期限为终身,45岁开始领。
从表格中可以看出,45岁开始领钱,每年可以领取12900元,随着年龄的增长,总领取金额逐渐增加。
在51岁时,此时总领取90300元,而现金价值为214510元,此时退保可以拿到30万4810元,已经超过投入保费,也就是回本的时间,而这一年是保单第11年。
再看其中关键信息,保单第28年,也就是68岁的时候,总领取金额超过投入保费,达到了30万9600元,此时是第一次领取金额超过投入成本。
到了80岁,总领取金额已经来到464400元,也就是我们最少也能领取到这么多钱,是投入的1.5倍多。
然后如果我们依旧生存,可以继续领取下去,在保险期限结束时(如100岁或105岁),总领取金额会达到一个较高的水平(如722400元或786900元)。
值得注意的是,46岁身故保险金最高,为451500元;47岁开始,身故保险金逐渐降低,而现金价值也在逐年减少。
60岁时,虽然总领取金额达到了206400元,但身故保险金已经降低到了185300元,现金价值也减少到了146670元。
到了80岁,此时身故保险金和现金价值都大幅减少,身故保险金仅为12900元,现金价值为78880元。
从这些数据可以看出,富德生命大富翁3.0年金保险的收益主要集中在年金领取上,且年金领取的金额会随着时间的增加而逐渐增加,但是,身故保险金和现金价值在保险期限后期会大幅降低。
因此,我们在购买此产品时需要权衡年金领取和身故保险金、现金价值之间的关系,根据自己的需求来选择是否购买该产品。
三、奶爸总结
经过对富德生命大富翁3.0年金保险的详细测评,我们可以看到,这款保险产品确实在保障和收益方面都有不错的表现。
关于更多年金险的产品,感兴趣的朋友可以阅读奶爸的年金险榜单:
2024年理财险榜单,哪些年金险和增额终身寿险值得买?
https://weixin.qq.naibabao.com/cms/show-13098.html
奶爸也汇总了几款优质的年金险产品:

1、固收型年金险
推荐大富翁6.0,出自富德生命人寿。
目前市场少有有保证领取的年金险,安全感十足:
方案一保证领取25年;方案二保证领取已交保费。
到80岁还有一笔祝寿金到账,领100%保费,基本不少朋友以后都有机会拿到。
活多久领多久,提供细水长流的现金流:
30岁女性,5年交,年交10万,投保方案二,55岁每年都能领18930元。
【适用人群】
有养老补充需求、看中保证领取的朋友。
2、快返型年金险
推荐3款产品:蛮好的人生2025、星颐朱雀版分红型和悦活人生B款分红型。
前面一款是固收型,后面两款是分红型。
这3款产品,最快第5年起就可以开始领钱了。
以30岁女性,5年交,年交10万为例子:
蛮好的人生2025计划一:第5年领10500元;第6年~74年领9690元;
星颐朱雀版分红型:保证最低可领7992元/年;叠加分红有机会领7992~50311元/年;
悦活人生B款分红型:第5~9年保证领4290元;第10~74年则是8580元;叠加分红有机会领4290~83824元。
可以说,
蛮好的人生2025领取是非常稳定的,收益IRR在1.8%左右。
星颐朱雀版分红型保证领取高,且前期现价增长非常快!
保单第10年,收益IRR为2.129%,最高有机会超过3%!
悦活人生B款分红型,前面9年领取不高,第9年后是翻倍领取,先低后高,
且产品分红也很大方。
保单第10年,收益IRR为2.136%,最高接近3%!
【适用人群】
这3款产品可以这么选:
看中大保司、追求稳定领取,推荐蛮好的人生2025;
看中总体领取水平较高,推荐星颐朱雀版分红型;
看中养老社区、希望后面可以多领一些的朋友,推荐悦活人生B款分红型。
想要了解产品详细信息的朋友,也可以私聊奶爸~
微信扫一扫
微信扫一扫
关注微信
客服热线
奶爸保

