在当今的保险市场中,复星保德信的星福家和招商仁和的金盈卫2号都备受瞩目。
这两款产品各有千秋,许多人在选择时都感到困惑。
那么,究竟哪一款更适合你呢?
下面,奶爸就带大家分析这两款保险。
星福家和金盈卫2号保障对比
星福家和金盈卫2号收益对比
奶爸总结
2024年理财险榜单,哪些年金险和增额终身寿险值得买?
https://weixin.qq.naibabao.com/cms/show-13098.html
一、星福家和金盈卫2号保障对比
1.星福家分红型增额终身寿险

星福家,作为当下备受关注的分红型保险产品,其独特的保障与收益模式为众多保险消费者提供了新的选择。
星福家不仅提供全面的身故保障,更在保险公司良好的投资表现下,为保单持有人开辟了参与年度红利分配的机会。
这一创新设计,使得保险消费者在享受基础保障的同时,有机会获得额外的收益。
与预定利率为3.0%的固收类增额寿险相比,星福家的预定利率为2.5%,看似保底收益略低。
然而,其独特的分红机制使得整体收益有潜力突破3%,甚至有望达到3.5%的水平。
这无疑为那些愿意承担一定风险,寻求长期稳健收益的消费者提供了新的可能。
此外,作为复星保德信旗下的优质产品,星福家在满足特定保费条件的情况下,还为消费者提供了对接星堡养老社区的机会。
这一增值服务,不仅丰富了保险产品的内涵,更为那些关注未来养老生活的消费者提供了更多选择。
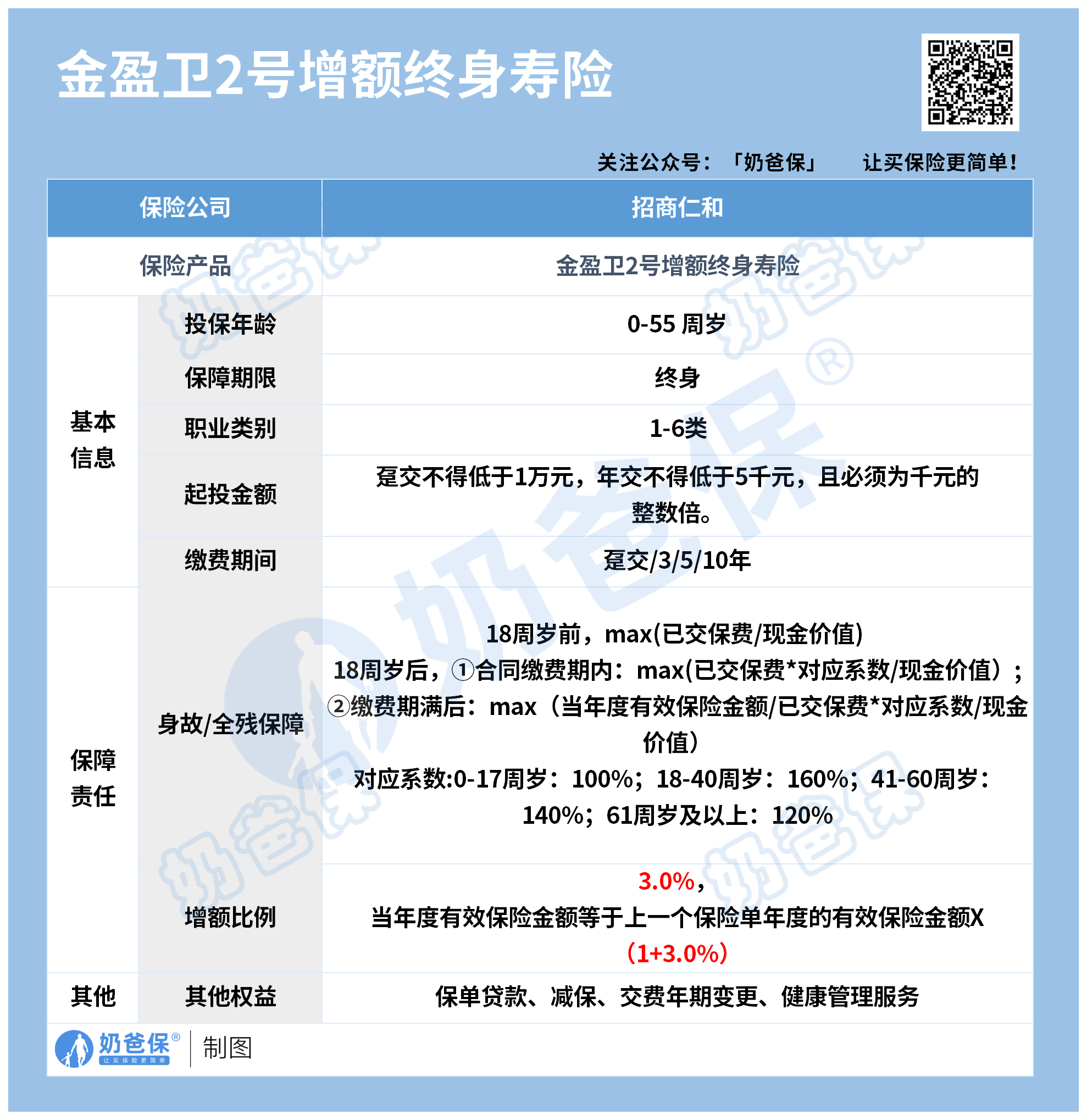
2.金盈卫2号增额终身寿险

招商仁和金盈卫2号的核心保障集中在身故或全残方面,旨在为投保人及其家人构筑一道坚实的保护屏障。
其赔付条款设计合理,符合当前增额终身寿险市场的主流标准。
而3%的增额比例,则确保了保单价值能够稳定增值,从而在长期保障效果和收益上给予客户有力支持。
除了基础保障外,招商仁和金盈卫2号还提供了一系列实用的附加权益。
例如,保单贷款功能可以在投保人需要短期资金周转时提供便利;
减保选项则允许投保人根据实际情况调整保障计划;
而缴费年期的变更功能,则进一步增强了保单的灵活性。
此外,该产品还特别加入了健康管理服务,使保障范围更加全面,更加人性化。
总的来说,金盈卫2号和星福家在保障内容上各有特色。
不过作为投保人更关心的是收益,下面我们就来看一看。
二、星福家和金盈卫2号收益对比
奶爸以一位30岁男性,选择了10年交,每年投入10万元为例,对这两款产品进行深入剖析,看看其在不同时间节点的现价表现和收益水平。
1.星福家

在包含分红的情况下,星福家的现金价值迅速攀升,仅仅第8年即可实现回本,展现出了其强劲的增值能力。
更为难得的是,即便在不考虑分红的情况下,星福家的现金价值也能在第10年实现回本,这样的增长速度在同类产品中无疑是相当突出的。
这意味着,无论市场如何波动,保单持有人都能在一定时间内确保本金的安全,并为未来的收益增长奠定坚实的基础。
进一步来看,当保单持有人达到60周岁时,星福家的保证收益已达到167万元。
而若加上潜在的分红收益,总收益更是能够达到238万元,此时的内部收益率(IRR)为3.45%,这无疑是一个相当不错的收益水平。
从长期角度来看,复星保德信星福家的IRR水平甚至有望突破3.6%,为保单持有人带来更为可观的收益。
然而,需要注意的是,分红险的红利分配并非固定不变,而是取决于保险公司当年的盈利情况。
因此,在选择这类产品时,保单持有人需要对市场变化和公司的盈利能力有一定的了解和判断。
2.金盈卫2号

可以看到,仅仅在保单的第10个年头,其现金价值就已经超越了累计缴纳的保费,达到了110万元,超出的部分高达10万元。
这意味着,在相对较短的时间内,投资者就已经开始看到回报的曙光。
随着时间的进一步推移,这种增值趋势愈发明显。
当被保人步入50岁的知天命之年时,保单的现价已经攀升至149万元以上,几乎是总保费投入的1.5倍,此时的年化收益率(IRR)也稳步提升至2.623%。
而当被保人80岁时,保单的现价将高达3635606元,如果选择此时退保,将净赚2635606元,而IRR也将攀升至2.870%的新高。
总的来说,对于那些寻求长期、稳定且可预见收益的投保人,金盈卫2号无疑是一个值得考虑的选择;
而对于那些渴望追求更高投资回报、不惧风险的投保人来说,星福家可能更适合。
终身寿险和年金险有何区别?增额终身寿险和年金险哪个好?
https://weixin.qq.naibabao.com/cms/show-16154.html
三、奶爸总结
总的来说,金盈卫2号和星福家都是优秀的保险产品,选择哪一款主要取决于你的个人需求和风险承受能力。
在做出决定之前,建议仔细阅读产品条款并咨询专业人士的意见。
如果您想了解更多,欢迎关注奶爸保!
想要了解更多理财险可以看奶爸整理的最新榜单:2024年3月增额终身寿险、年金险榜单,哪家保险公司的理财险比较好?
奶爸也给大家推荐几款目前值得选择的终身寿险产品:
1、如意尊(泰来2026)
出自信泰人寿,妥妥的【快速收益黑马】。
30岁女性,5年交,年交10万,
缴费期刚结束,就已经回本了!
保单第10年,复利IRR>1.6%,就跟存个国债差不多的感觉。
如果后续没有更好的选择,还可以继续存着复利增值,最高达1.95%!
【适用人群】
看中回本速度,打算当国债来用,又或者是工薪族想存钱的朋友。
2、福有余2025
太平洋人寿承保的大品牌产品,老七家出品,保司实力不用多说。
合同期内就可以减保,而这款产品封闭期也短:
30岁女性,5年交,年交10万,回本只要5年,
搭配减保规则来看,资金使用超级灵活!
收益也在线:
长期复利IRR最高达1.91%。
【适用人群】
看中品牌实力、偏好短期回本、预算有限的月光族。
3、守护神5.0尊享版
这款产品出自爱心人寿,产品收益和如意尊(泰来2026)差不多。
30岁女性,5年交,年交10万,也是保单第5年回本,
保单第1年复利IRR接近1.6%,最高复利IRR接近1.95%
【适用人群】
看中回本速度快、整体收益还不错的朋友。
4、岁岁享3.0
出自中荷人寿,和前面几款有点不同,
这款是税优产品,最高可抵扣个税2400元/年。
还提供护理保障,确诊合同约定特疾,可以获得一笔护理金。
真的就是节税+保障+增值三合一!
收益也不错的:
30岁女生,年交2400元交10年,按3级(20%税率)来算:
每年可节税480元,累计节税4800元,
保单第10年,复利IRR(含节税)达4.251%,非常高!
【适用人群】
准备即将年底了,有节税需求的朋友,可以着手安排一波!
想要了解产品详细信息的朋友,也可以私聊奶爸~
微信扫一扫
微信扫一扫
关注微信
客服热线
奶爸保

