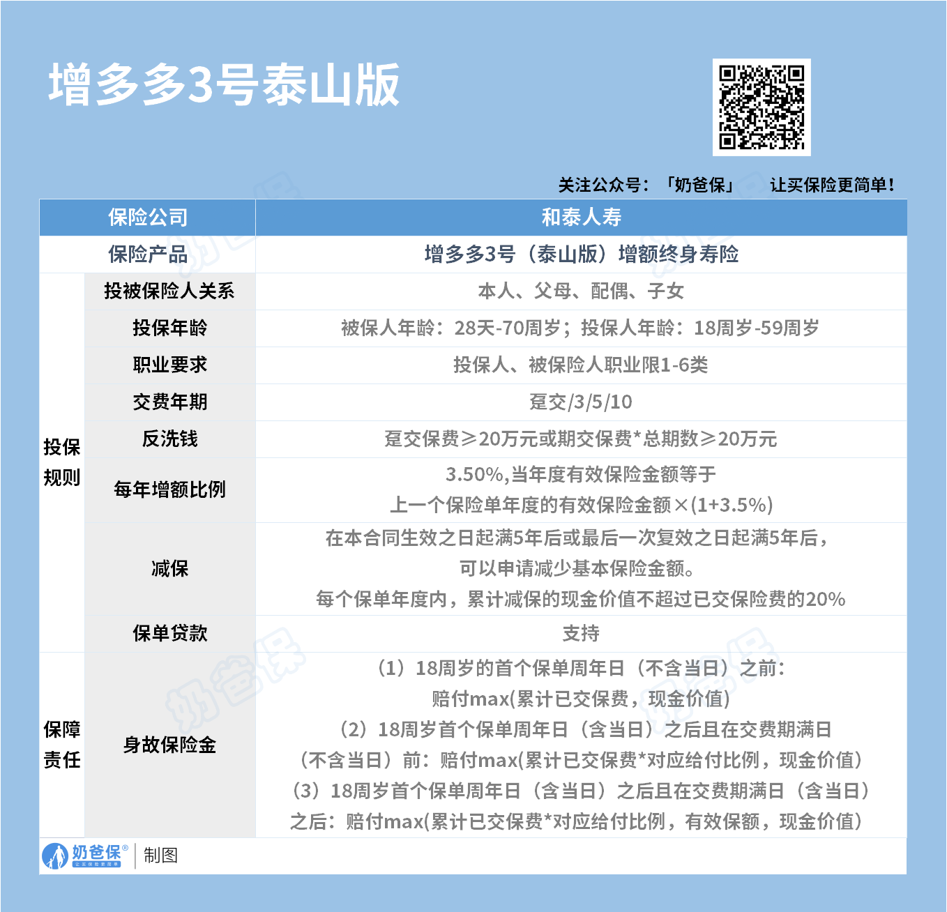
增多多3号泰山版由和泰人寿承保。
奶爸接触的朋友很多都会将产品和承保公司一起作为问题探讨,足以说明大家对产品和保险公司的重视。
究竟和泰增多多3号泰山版分别有哪些优点和缺点?和泰人寿真的靠谱吗?
奶爸来为大家解读:
和泰增多多3号泰山版分别有哪些优点和缺点?
和泰人寿真的靠谱吗?
奶爸总结
一、和泰增多多3号泰山版分别有哪些优点和缺点?
按照惯例,我们先来看看和泰增多多3号泰山版的保障内容。

和泰增多多3号泰山版属于增额终身寿险,其特征在于保额会逐年递增。
再加上宽松的投保规则和低投保门槛,受到许多投资者的欢迎。
具体的保障内容奶爸就不详细介绍,感兴趣的可以私聊奶爸获取。
我们接下来盘点一下和泰增多多3号泰山版的优缺点:
优点一:投保宽松
首先是被保人的年龄限制宽松,最高70岁老人都可参保。
其次是缴费年限选择多样,可期交也能趸交,满足条件可分20年缴费。
而且期交的最低起投金额为1000元,资金较少的朋友也能轻松投保。
对职业和被保人的身体健康也不作限制,大部分人均可参与。
优点二:长期收益明显
和泰增多多3号泰山版的长期收益颇为亮眼,算得上是收益天花板级别。
以30岁男性,年交10万,交10年为例。
50岁时,保单现价为169.5万,IRR达3.433%;
90岁时,保单现价671万,IRR已经有3.481%,整体收益非常可观。
优点三:可搭配万能账户
和泰增多多3号泰山版的一大亮点,就是可以搭配金多多万能账户。
可以说不少人就是冲着金多多万能账户来的。
主要原因是金多多万能账户实际结算利率为4.7%,收益非常亮眼。
万能账户配合保单收益,可以把总体收益累积到一个很可观的位置,足以满足大部分人对理财增值的要求。
不过事物都具有两面性,保险产品和泰增多多3号泰山版也不例外。
缺点一:回本速度较慢
和泰增多多3号泰山版前期的增额速度较慢,需一定时间累积。
趸交和3年交基本上需要8年回本,缴费期越长回本时间也越长。
基本上都是在缴费期满前后才能实现回本,短缴速度一般。
需要投保人长期持有保单,保持良好的耐心,适合有长线理财规划的朋友。
缺点二:投保地区限制
目前和泰增多多3号泰山版仅支持山东地区投保。
其它省市的朋友投保,需要进行双录的操作才能投保。
这方面会比较麻烦,建议寻求专业人士协助配置。
综合来看,和泰增多多3号泰山版表现还算不错。
虽有缺陷但瑕不掩瑜,算得上优质的寿险产品。
二、和泰人寿真的靠谱吗?
和泰人寿成立于2017年,属于比较年轻的保险公司。
注册资金15亿元,由中信国安、北京英克(腾讯全资子公司)等多家公司为股东。
我们从和泰人寿的公开披露信息可以看到:


其偿付能力充足率的两项指标均达到要求,综合偿付能力充足率为159%,核心偿付能力充足率为147%。
相比上期有所上升,可以侧面证明其经营状况良好,风险综合评级为BB类符合监管标准。
整体来看,和泰人寿还是靠谱的,各类指标都处于水平线上,实力雄厚不用担心偿付问题。
三、奶爸总结
和泰增多多3号泰山版在各方面都有其独特之处,整体表现良好。
和泰人寿作为寿险公司,经济实力强劲,股东背景深厚,赔付是有保证的。
如果对理财险感兴趣的朋友,不妨多考虑一下和泰增多多3号泰山版。
奶爸也给大家推荐几款目前值得选择的终身寿险产品:
1、如意尊(泰来2026)
出自信泰人寿,妥妥的【快速收益黑马】。
30岁女性,5年交,年交10万,
缴费期刚结束,就已经回本了!
保单第10年,复利IRR>1.6%,就跟存个国债差不多的感觉。
如果后续没有更好的选择,还可以继续存着复利增值,最高达1.95%!
【适用人群】
看中回本速度,打算当国债来用,又或者是工薪族想存钱的朋友。
2、福有余2025
太平洋人寿承保的大品牌产品,老七家出品,保司实力不用多说。
合同期内就可以减保,而这款产品封闭期也短:
30岁女性,5年交,年交10万,回本只要5年,
搭配减保规则来看,资金使用超级灵活!
收益也在线:
长期复利IRR最高达1.91%。
【适用人群】
看中品牌实力、偏好短期回本、预算有限的月光族。
3、守护神5.0尊享版
这款产品出自爱心人寿,产品收益和如意尊(泰来2026)差不多。
30岁女性,5年交,年交10万,也是保单第5年回本,
保单第1年复利IRR接近1.6%,最高复利IRR接近1.95%
【适用人群】
看中回本速度快、整体收益还不错的朋友。
4、岁岁享3.0
出自中荷人寿,和前面几款有点不同,
这款是税优产品,最高可抵扣个税2400元/年。
还提供护理保障,确诊合同约定特疾,可以获得一笔护理金。
真的就是节税+保障+增值三合一!
收益也不错的:
30岁女生,年交2400元交10年,按3级(20%税率)来算:
每年可节税480元,累计节税4800元,
保单第10年,复利IRR(含节税)达4.251%,非常高!
【适用人群】
准备即将年底了,有节税需求的朋友,可以着手安排一波!
想要了解产品详细信息的朋友,也可以私聊奶爸~
微信扫一扫
微信扫一扫
关注微信
客服热线
奶爸保

