微信公众号: 奶爸保
在儿童成长的道路上,健康是家长们最关心的话题。
面对日益严峻的儿童重疾风险,选择一份合适的重疾险产品显得尤为重要。
大黄蜂13号(旗舰版)少儿重疾险,以其全面保障和贴心服务,成为众多家庭的首选。
这款产品不仅覆盖了多种少儿常见重疾,还特别增加了先天性疾病的保障,旨在为孩子提供更周全的健康守护。
下面奶爸来给大家详细介绍一下。
一、大黄蜂13号(旗舰版)少儿重疾险怎么样?
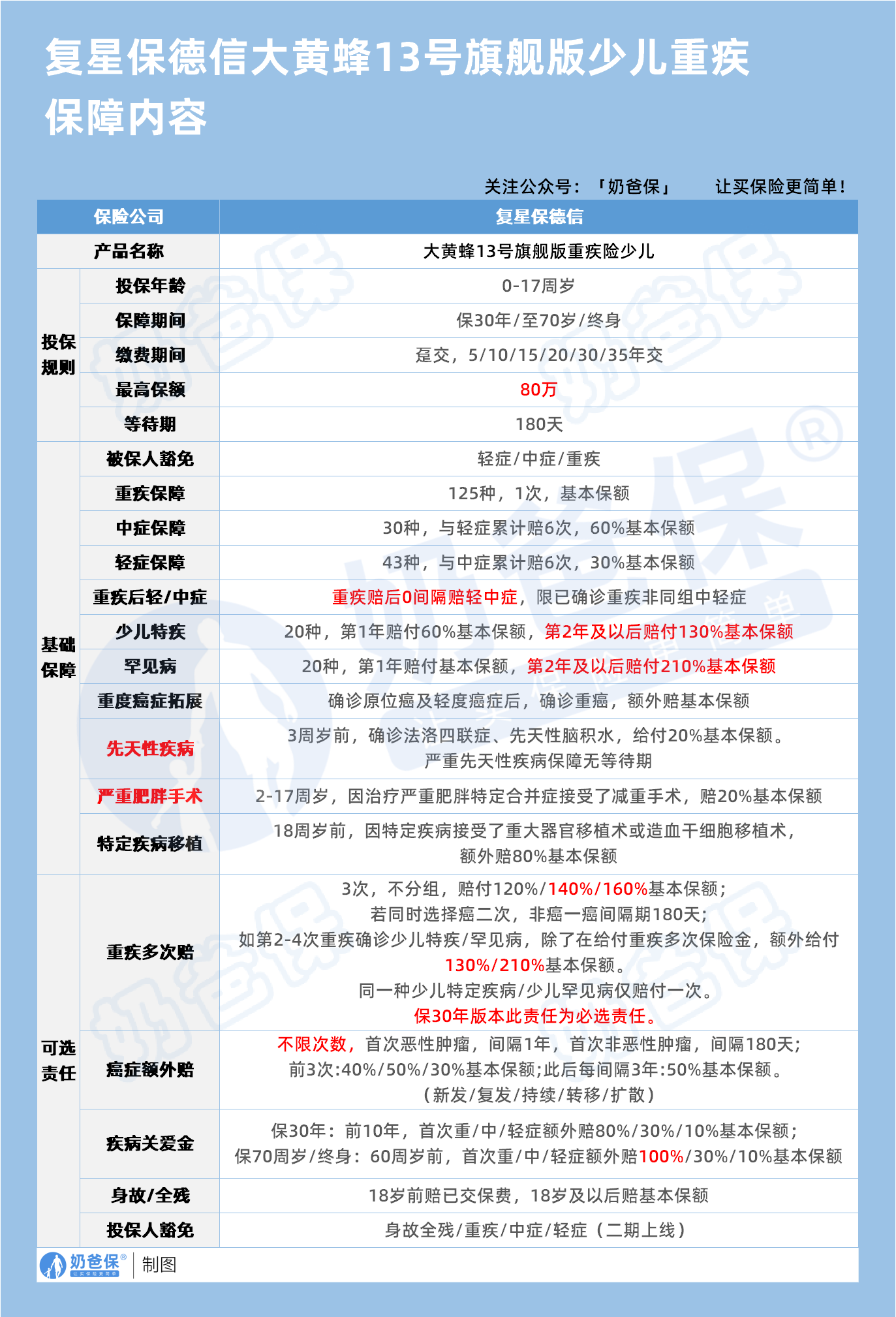
先来看看大黄蜂13号(旗舰版)少儿重疾险的保障内容表格:

大黄蜂13号(旗舰版)少儿重疾险支持0-17周岁的孩子投保,保障期限选择也很灵活,可以选择保30岁/70岁/终身。
还有多个交费期限可选,最长可分35年缴费,最高可投80万基本保额。
1、基础责任(必选)
1)疾病保障全面
保障125 种重疾,赔付 100% 基本保额,保障30 种中症,每次赔付 60% 基本保额,保障43 种轻症,每次赔付 30% 基本保额,与中症共享6次赔付次数。
且重疾赔付后中轻症无间隔期仍可赔付,充分考虑到孩子在重疾治疗后可能面临的中轻症风险。
2)少儿特疾与罕见病保障升级
少儿特定疾病:20种少儿特疾,保单第1年赔付60%基本保额,第2年及以后赔付130% 基本保额。
少儿罕见病:20种少儿罕见病,保单第1年赔付100% 基本保额,第2年及以后赔付210%基本保额,进一步增强了对罕见病的保障力度。

如果附加可选责任中的重疾多次赔,第2-4次重疾确诊为合同约定的少儿特疾或罕见病,在给付重疾多次保险金的同时,额外给付基本保额,为孩子的长期健康提供更有力的支持。
3)特色责任
大黄蜂13号(旗舰版)少儿重疾险新增2个优秀责任,分别是先天性疾病保障和严重肥胖手术关爱保险金:
先天性疾病保障:3 周岁前,确诊法洛四联症、先天性脑积水,给付 20% 基本保额,这一创新责任填补了市场上先天性疾病保障的空白,为家庭减轻了沉重的经济负担。
我国每年新增出生缺陷儿约 90 万,而且先天性疾病种类繁多,病因复杂,如法洛四联症、先天性脑积水等。
儿童处于脑发育的黄金时期,脑积水不但使颅内压增高,还会导致神经功能损害和脑发育障碍,智力运动发育迟缓,外科治疗尤为必要。
而儿童脑积水的发生率约为3‰,其中单纯性先天性脑积水为0.9‰~1.5‰。
法洛氏四联症(TOF)是重症先天性心脏病之一,而先天性心脏病是全球发病率和死亡率居首位的出生缺陷,是5岁以下儿童死亡的首要原因。
这些疾病不仅给孩子的身体带来巨大痛苦,还让家庭面临着沉重的经济负担和心理压力。
大黄蜂13号(旗舰版)少儿重疾险旗舰版地将先天性疾病纳入保障,且无等待期即可理赔。
严重肥胖手术关爱金:针对 2 - 17 周岁因治疗严重肥胖特定合并症接受减重手术的孩子,给付 20% 基本保额,给宝贝的健康成长提供全方位守护。
中国居民营养与慢性病状况报告(2020年)中数据显示,6-17岁儿童肥胖率已达7.9%,而1982年肥胖率仅有0.2%,数据真是触目惊心。
而肥胖不仅影响孩子的身体发育,还可能引发糖代谢异常、高血压、血脂异常等慢性疾病,甚至对孩子的心理健康造成负面影响,如自卑、抑郁、焦虑等诸多危害。
家长们一定要警惕少儿生长发育路上的 “杀手”——肥胖以及其并发症。

大黄蜂13号(旗舰版)少儿重疾险也延续了大黄蜂12号的两个优秀责任:
恶性肿瘤拓展保险金:确诊原位癌及轻度癌症后,若之后确诊恶性肿瘤 - 重度,额外赔付 100% 基本保额,有效应病情恶化后带来的治疗费压力。
特定疾病移植治疗额外给付保险金:18 周岁前,确诊特定疾病并接受重大器官移植术或造血干细胞移植术,额外赔付 80% 基本保额,让孩子在面临重大疾病治疗时提供更充足的资金保障。
2、可选责任
1)重疾多次赔:
重疾最多赔付4次,阶梯式设计,第三次和第四次分别赔付140%基本保额/160%基本保额!
其中保30年版本此责任为必选责任。
2)“恶性肿瘤 —— 重度” 医疗津贴:
最快间隔半年即可赔 ,市面同类责任赔间隔期最短的,也不限制次数。
首次非恶性肿瘤-重度——>恶性肿瘤-重度,赔付间隔180天;首次恶性肿瘤-重度——>恶性肿瘤-重度,赔付间隔1年。

还可与重疾的多次保障、特定疾病移植治疗额外给付保险金、恶性肿瘤-重度拓展保险金、特定疾病额外给付保险金叠加赔付。
3)疾病关爱金:
保70周岁/终身版60岁前,确诊重疾额外赔付100%基本保额,确诊中症额外赔付30%基本保额,确诊轻症额外赔付10%基本保额。
保30年版前10年,确诊重疾额外赔付100%基本保额,确诊中症额外赔付30%基本保额,确诊轻症额外赔付10%基本保额。
买健康险我们首要关注的是保额,疾病关爱金让孩子在幼年-青壮年时期更需充足保额时获得更多赔付。
如果预算宽裕,建议附加,相当于多了一份保至60岁前或前10年的重疾+中症+轻症保障。

4)身故及高残保障:
18 岁前赔付已交保费,18 岁及以后赔付 100% 基本保额,给家庭提供一定的经济补偿,确保孩子的未来得到妥善安排。
5)投保人豁免:
投保人身故高残、重疾中症轻症豁免后续未交保费,相当于为投保人也提供了一份保障,体现了保险的人性化关怀。
二、大黄蜂13号(旗舰版)少儿重疾险不同预算怎么买?
以0岁,投保50万保额,选择30年交,保终身为例:

方案一:基础保障
包括基础保障(重疾、中症、轻症)、少儿特定疾病、少儿罕见病、恶性肿瘤拓展金、特定器官移植金、严重先天性疾病保障以及严重肥胖手术关爱金。
以0岁儿童为例,年保费仅需2200至2500元,比同类产品保障更全面,且价格更具竞争力。
特别适合预算有限且追求性价比的家庭。
方案二:保障升级版
在必选责任的基础上,每年3000元左右的保费,即可获得更全面的保障和更高的保额。
适合需要加保或追求高保额的家庭。
方案三:高性价比多次重疾保障
只需在年保费上增加100元左右,即可附加重疾多次赔付,为您提供额外3次的重疾保障,性价比极高。
适合预算有限但希望获得多次重疾保障的家庭。
方案四:全面保障豪华版
年保费3500元左右,即可享受包括必选责任、重疾多次赔付、疾病关爱金以及恶性肿瘤额外赔付在内的全方位保障。
适合预算充足、追求全面保障的家庭,旨在为孩子的幼年至青壮年时期提供最佳保护。
此外,还提供一系列增值服务,包括健康咨询、疾病筛查、日常购药、就医服务、大病就医服务以及特色就医服务,全方位守护孩子的健康成长。

小病可以咨询专业医生,以及购买药品。
大病可安排陪诊、手术、会诊、心理抚慰、出院随访,从诊断到治疗再到康复全方位服务守护孩子。
针对少儿高发白血病可直通权威血液病医院--陆道培医疗集团,陆道培医疗集团是陆道培院士在2012年创建的一家专注于血液病及肿瘤治疗、科研、教学为一体的民营医疗集团。
三、奶爸总结
大黄蜂13号(旗舰版)少儿重疾险保障全面,先天性疾病也能保。
而且癌症赔付无限次,保障不封顶,可以给孩子更好的爱与守护,让家长也很安心。